Monolithic Power Systems (MPS) MPQ1918 Half-Bridge GaN/MOSFET Drivers

Monolithic Power Systems (MPS) MPQ1918 Half-Bridge GaN/MOSFET Drivers are designed to drive enhancement mode Gallium Nitride (GaN) FETs or N-channel MOSFETs with a low gate threshold voltage. These half-bridge drivers feature independent High-Side (HS) and Low-Side (LS) Pulse-Width Modulation (PWM) inputs. The MPQ1918 half-bridge drivers provide a bootstrap technique for the HS driver voltage to operate up to 100VDC. These drivers include a 3.7V to 5.5V (VCC) voltage range, 0.27Ω/1.2Ω pull-down/pull-up resistance, and separate gate outputs for adjustable turn-On and turn-Off capabilities. The MPQ1918 half-bridge drivers are AEC-Q100 Grade 1 qualified and available in an FCQFN-14 package. Typical applications include Half-bridge and full-bridge converters, audio class-D amplifiers, synchronous buck converters, and power modules.

Features

  • Independent High-Side (HS) and Low-Side (LS) TTL logic inputs
  • HS floating biased voltage rail operates up to 100VDC
  • Separate gate outputs for adjustable turn-On and turn-Off capabilities
  • Internal bootstrap switch supply voltage clamping
  • 3.7V to 5.5V VCC voltage range
  • 0.27Ω/1.2Ω pull-down/pull-up resistance
  • Fast propagation times
  • Excellent propagation delay matching (typically 1.5ns)
  • Available in an FCQFN-14 (3mm x 3mm) package with wettable flanks
  • Available in AEC-Q100 Grade 1

Applications

  • Half-bridge and full-bridge converters
  • Audio class-D amplifiers
  • Synchronous buck converters
  • Power modules

Typical Application Circuit Diagram

Application Circuit Diagram - Monolithic Power Systems (MPS) MPQ1918 Half-Bridge GaN/MOSFET Drivers

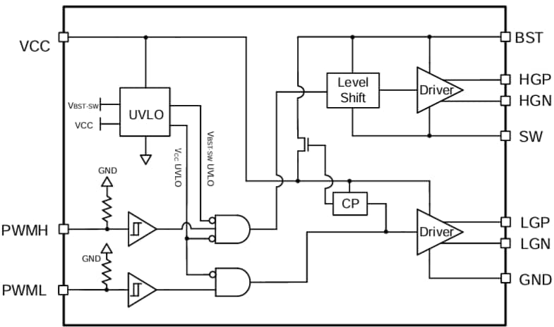
Block Diagram

Block Diagram - Monolithic Power Systems (MPS) MPQ1918 Half-Bridge GaN/MOSFET Drivers
Published: 2024-06-03 | Updated: 2024-07-31