Monolithic Power Systems (MPS) EVQ1918-QE-01A Evaluation Board

Monolithic Power Systems (MPS) EVQ1918-QE-01A Evaluation Board is designed to demonstrate the capabilities of the MPQ1918-AEC1 half-bridge driver. This evaluation board is configured as a buck converter using GaN FETs driven by the MPQ1918-AEC1 driver. The EVQ1918-QE-01A evaluation board can set the output voltage by adjusting the duty cycle of the Pulse-Width Modulation (PWM) signal. This evaluation board operates within the 0V to 60V input voltage range and features a 1MHz switching frequency. The EVQ1918-QE-01A is AEC-Q100 qualified and is available in 7cm x 7cm x 2cm dimensions. This evaluation board is used in power modules, audio class-D amplifiers, and synchronous buck converters.

Features

  • Configured as a buck converter
  • Supports open-loop control
  • 0V to 60V input voltage range
  • 1MHz switching frequency
  • 3.7VCC to 5.5VCC voltage range
  • Independent High-Side (HS) and Low-Side (LS) TTL logic inputs
  • 2A maximum output current (Vin=36V to 60V, Vout=12V, and without air cooling)
  • Fast propagation times
  • 7cm x 7cm x 2cm dimensions
  • AEC-Q100 Grade 1 qualified

Applications

  • Power modules
  • Audio class-D amplifiers
  • Synchronous buck converters

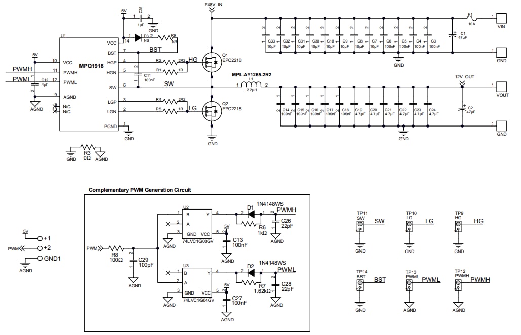
Schematic Diagram

Schematic - Monolithic Power Systems (MPS) EVQ1918-QE-01A Evaluation Board
Published: 2024-07-31 | Updated: 2024-08-21