Texas Instruments UCC21550/UCC21550-Q1 Dual-Channel Gate Drivers
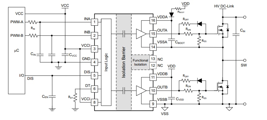
Texas Instruments UCC21550/UCC21550-Q1 Dual-Channel Gate Drivers are isolated drivers with programmable dead time and a wide temperature range of -40°C to 150°C. These gate drivers are designed with a 4A peak source and 6A peak-sink current to drive power MOSFET, SiC, GaN, and IGBT transistors. The UCC21550/UCC21550-Q1 drivers are optically isolated gate drivers configured as two low-side drivers, two high-side drivers, or a half-bridge driver. The input side is isolated from the two output drivers by a 5kVRMS isolation barrier, with a minimum of 125V/ns Common-Mode Transient Immunity (CMTI). These gate drivers are ideal for on-board battery chargers, high-voltage DC-DC converters, automotive HVAC, and body electronics.The UCC21550/UCC21550-Q1 drivers' protection features include resistor-programmable dead time, a disabled feature to shut down both outputs simultaneously, and an integrated de-glitch filter that rejects input transients shorter than 5ns. These gate drivers enable high efficiency, high power density, and robustness in various applications. The UCC21550-Q1 devices are AEC-Q100 qualified for automotive applications.
Features
- 4A peak source and 6A peak sink output
- Common-Mode Transient Immunity (CMTI) greater than 125V/ns
- Dual low-side, dual high-side, or half-bridge driver
- UVLO protection for all power supplies
- Fast disable for power sequencing
Specifications
- Recommended 3V minimum and 5.5V maximum input voltage
- 25V output voltage
- -40°C to 150°C junction temperature range
- 950mW maximum power dissipation
- Switching parameters
- 33ns typical propagation delay
- 5ns maximum pulse-width distortion
- 10µs maximum VDD power-up delay
Applications
- On-board battery chargers
- High-voltage DC-DC converters
- Automotive HVAC and body electronics
Datasheets
Application Circuit Diagram
Functional Block Diagram
Pin Configuration
Additional Resource
Published: 2023-12-27
| Updated: 2025-05-06
