Texas Instruments TUSB1002 USB3.1 10Gbps Linear Redriver

Texas Instruments TUSB1002 USB3.1 10Gbps Linear Redriver is the industry’s first dual-channel USB 3.1 SuperSpeedPlus (SSP) redriver and signal conditioner. The device offers low power consumption on a 3.3V supply with its ultra low-power architecture. It supports the USB3.1 low power modes which further reduces idle power consumption. The TUSB1002 implements a linear equalizer, supporting up to 15dB of loss due to Inter-Symbol Interference (ISI). When USB signals travel across a PCB or cable, signal integrity degrades due to loss and inter-symbol interference. The linear equalizer compensates for the channel loss, and thereby, extends the channel length and enables systems to pass USB compliance. The dual lane implementation and small package size provides flexibility in the placement of the TUSB1002 in the USB3.1 path.

Features

  • Supports USB3.1 SuperSpeed (5Gbps) and SuperSpeedPlus (10Gbps)
  • Ultra-low power architecture
    • Active: < 340mW
    • U2/U3: < 8mW
    • Disconnected: < 2mW
  • Adjustable voltage output swing linear range up to 1200mVpp
  • No host/device-side requirement
  • 14 settings for up to 15dB at 10Gbps of linear equalization
  • Adjustable DC equalization gain
  • Hot-plug capable
  • Pin-to-pin compatible with LVPE502A and LVPE512 USB 3.0 redriver
  • 0°C to 70°C (commercial) and –40°C to 85°C (industrial) temperature range 
  • ±6KV HBM ESD
  • Available in single 3.3V supply
  • Available in 4mm x 4mm VQFN or 3mm × 3mm WQFN

Applications

  • Notebook
  • Desktop PC
  • TVs
  • Tablets
  • Cell phones
  • Active cable
  • Docking stations

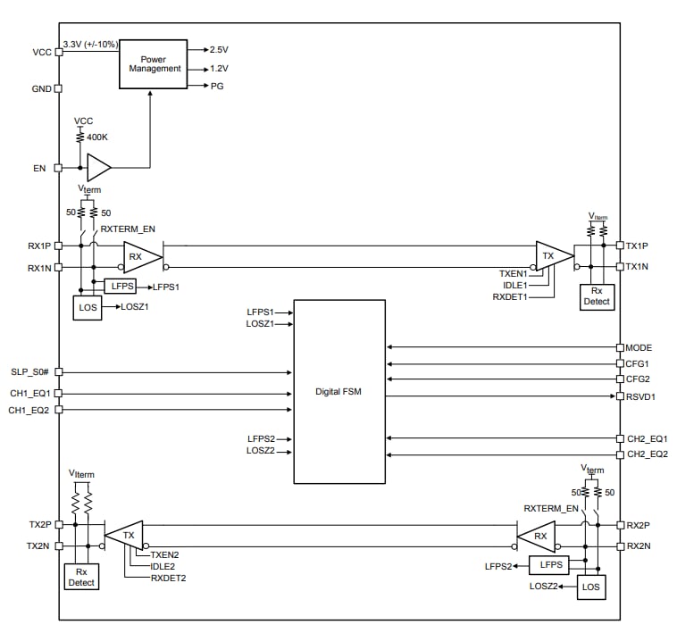
Block Diagram

Block Diagram - Texas Instruments TUSB1002 USB3.1 10Gbps Linear Redriver
Published: 2016-08-05 | Updated: 2022-03-11