Texas Instruments TPSM8291x Synchronous Buck Converter Module
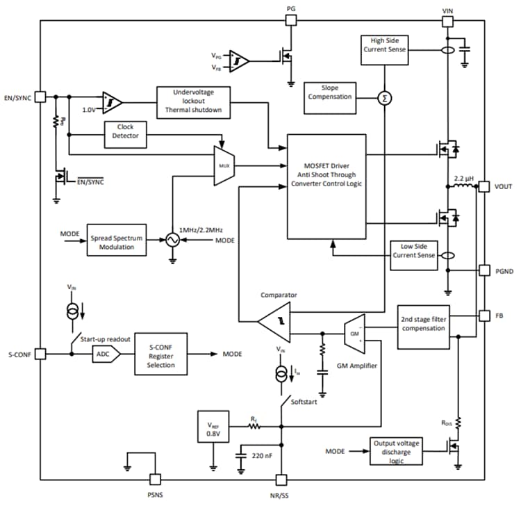
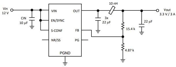
Texas Instruments TPSM8291x Synchronous Buck Converter Module is a low-noise and low-ripple buck module with integrated ferrite bead filter compensation. This module is a fixed frequency current mode converter module and has a filtered internal reference to achieve a low-noise output similar to low-noise LDOs. The TPSM8291x module achieves low output voltage ripple by using a switching frequency of either 2.2MHz or 1MHz and an integrated 2.2μH inductor. This converter module is used in telecom infrastructure, test and measurement, aerospace and defense (radar and avionics), and medical applications.Features
- Low output noise <20µVRMS (100Hz to 100kHz frequency range)
- Low output voltage ripple <10µVRMS after ferrite bead
- High PSRR of >65dB (up to 100kHz)
- 2.2MHz or 1MHz fixed frequency peak current mode control
- Synchronizable with an external clock (optional)
- Integrated loop compensation supports ferrite bead for the second stage L-C filter with 30dB attenuation (optional)
- Spread spectrum modulation (optional)
- 3.V to 17V input voltage range
- 0.8V to 5.5V output voltage range
- 57mΩ/20mΩ RDSon
- Output voltage accuracy of ±1%
- Precise enable input allows
- User-defined undervoltage lockout
- Exact sequencing
- Adjustable soft start
- Power-good output
- Output discharge (optional)
- -40°C to 125°C junction temperature range
- -55°C to 125°C for -ET versions
Applications
- Telecom infrastructure
- Test and measurement
- Aerospace and defense (radar and avionics)
- Medical
Block Diagram
Application Circuit Diagram
Output Noise Vs. Frequency
Published: 2023-02-21
| Updated: 2025-03-17
