Texas Instruments TPS7H1111 Ultra-Low Noise LDO Linear Regulator

Texas Instruments TPS7H1111 Ultra-Low Noise LDO Linear Regulator is optimized for powering radio-frequency (RF) devices in a space environment. The module can source up to 1.5A over a 0.85V to 7V input range with a 2.2V to 14V bias supply. The high performance of the Texas Instruments TPS7H1111 limits power-supply generated phase noise and clock jitter, making this device ideal for powering high-performance ADCs, DACs, VCOs, PLLs, SerDes, and other RF components in satellites. The exceptional accuracy and transient performance ensure optimal system performance for digital loads (such as FPGAs and DSPs) requiring low-voltage operation.

Features

  • Total ionizing dose (TID) characterized
    • Radiation hardness assurance (RHA) availability of 100krad (Si) or 50krad (Si)
  • Single-Event Effects (SEE) characterized
    • Single-event latch-up (SEL), single-event burnout (SEB), and single-event gate rupture (SEGR) immune up to linear energy transfer (LET) = 75MeV-cm2/mg
    • Single-event functional interrupt (SEFI) and single-event transient (SET) characterized up to LET = 75MeV-cm2/mg
  • Ultra-low noise (10Hz to 100kHz) of 1.71µVRMS (typ.)
  • High power-supply rejection ratio, PSRR (typ.)
    • 109dB at 1kHz
    • 71dB at 100kHz
    • 66dB at 1MHz
  • Input voltage ranges from 0.85V to 7V
  • Bias supply of 2.2V to 14V to minimize power dissipation
  • Output voltage as low as 0.4V
  • Up to 1.5A output current
  • Excellent output accuracy over line and load
    • –1.3% to +1.2% across temperature
    • –0.7% to +0.9% at 25°C
  • Low-dropout of 215mV (typ) at 1.5A
  • Programmable soft-start control (SS_SET)
  • Open-drain Power Good (PG) indicator
  • Configurable Power Good threshold (FB_PG)
  • Exposed control loop with the external compensation STAB pin
  • Internal current limit with configurable behavior
  • Current sharing to allow operation of up to 2.9A

Applications

  • Power for high-speed and high-accuracy circuits
    • Data converters: ADCs and DACs (analog-to-digital and digital-to-analog converters)
    • VCOs (voltage-controlled oscillators)
    • PLLs (phase-locked loops)
    • SerDes (serializers and deserializers)
    • Imaging sensors
  • Satellite electrical power system (EPS)
  • Accurate supply for FPGAs (field programmable gate arrays) and DSPs (digital signal processors)
  • Radiation-hardened ultra-clean analog supply for space-constrained areas

Videos

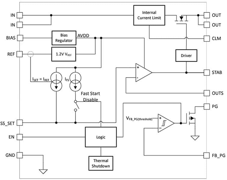
Functional Block Diagram

Block Diagram - Texas Instruments TPS7H1111 Ultra-Low Noise LDO Linear Regulator
Published: 2024-09-27 | Updated: 2026-03-17