Texas Instruments TPS7A8300EVM-579 Evaluation Module

Texas Instruments TPS7A8300EVM-579 Evaluation Module (EVM) is designed to evaluate the TPS7A8300RGR. The TPS7A8300RGR is a low dropout voltage regulator for high-speed communication systems. The Texas Instruments TPS7A8300EVM-579 delivers up to 2A to the load with a maximum voltage dropout of 125mV. The input voltage range with bias rail is 1.1V to 6.5V and without bias rail is 1.4V to 6.5V. Other features include 6µVRMS noise, over 40dB PSRR up to 60MHz, and a configurable output voltage of 0.8V to 3.95V in 50mV step.

Features

  • Very low noise of 6μVRMS
  • High PSRR of over 40dB up to 60MHz
  • Low input voltage range of 1.4V to 6.5V (no bias rail) or 1.1V to 6.5 (with bias rail)
  • Ultra-low dropout of 125mV (max)
  • ANY-OUT: No-resistor, configurable output voltage, 0.8V to 3.95V in 50mV step

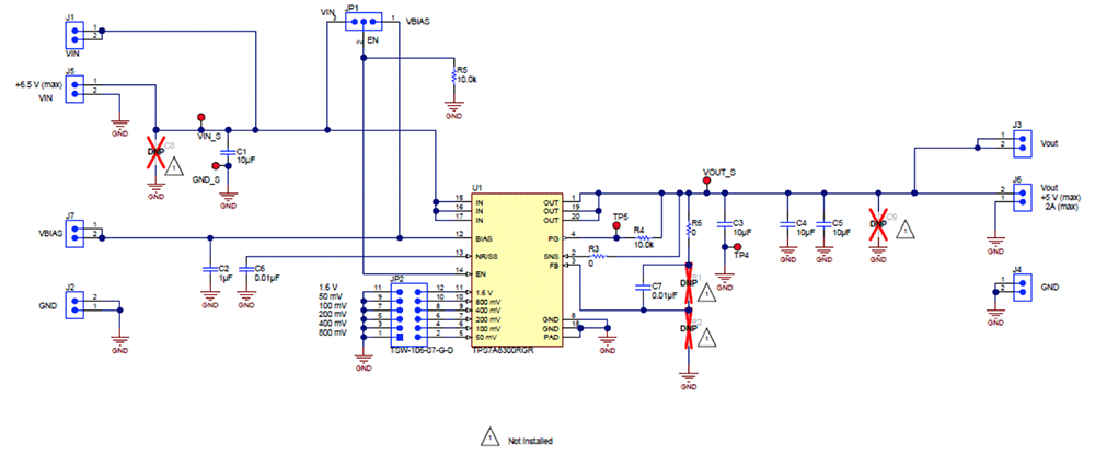
Schematic

Texas Instruments TPS7A8300EVM-579 Evaluation Module
Published: 2016-06-27 | Updated: 2022-03-11