Texas Instruments TPS74901 Low-Dropout (LDO) Linear Regulator

Texas Instruments TPS74901 Low-Dropout (LDO) Linear Regulator provides an easy-to-use, robust power management solution for various applications. User-programmable soft-start minimizes stress on the input power source by reducing capacitive inrush current during start-up. The soft-start is monotonic and designed to power many application-specific integrated circuits (ASICs) and processors. The enable input and power-good output allow easy sequencing with external regulators. This complete flexibility allows a solution to be configured that meets the sequencing requirements of digital signal processors (DSPs), field-programmable gate arrays (FPGAs), and other applications with special start-up requirements.

A precision reference and error amplifier delivers 2% accuracy over load, line, temperature, and process. The device is stable with any capacitor ≥2.2µF and is fully specified from -40°C to +125°C. The Texas Instruments TPS74901 is offered in a small (3mm × 3mm) VSON package and a small (5mm × 5mm) VQFN package, yielding a highly compact total solution size. The device is also available in a DDPAK-7 package.

Features

  • 0.8V to 3.6V VOUT range
  • 0.8V to 5.5V ultra-low VIN range
  • 2.7V to 5.5V VBIAS range
  • 120mV (typical) at 3A low dropout
  • Power-good (PG) output allows supply monitoring or provides a sequencing signal for other supplies
  • 2% accuracy over line, load, and temperature
  • Adjustable start-up in-rush control
  • VBIAS permits low VIN operation with good transient response
  • Stable with any output capacitor ≥2.2µF
  • Packages
    • Small, 3mm × 3mm × 1mm VSON
    • 5mm × 5mm × 1mm VQFN and DDPAK-7
  • Active high enable

Applications

  • Network-attached storage - enterprise
  • Rack servers
  • Network interface cards (NIC)
  • Merchant network and server PSU

Videos

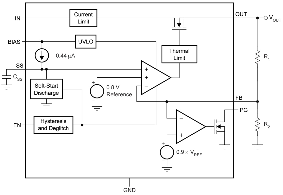
Functional Block Diagram

Block Diagram - Texas Instruments TPS74901 Low-Dropout (LDO) Linear Regulator
Published: 2023-08-29 | Updated: 2025-02-27