Texas Instruments TPS62089AEVM Evaluation Board

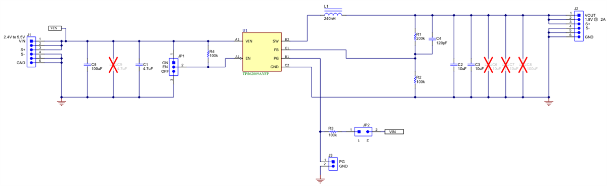
Texas Instruments TPS62089AEVM Evaluation Board is designed to evaluate the TPS62089A, a 2A step-down converter with DCSControl™. This evaluation board comes in a tiny 1.2mm x 0.8mm WCSP package with a 0.4mm pitch. The TPS62089AEVM  board offers 1.8V output voltage with 1% accuracy from input voltages between 2.4V and 5.5V with a maximum solution height of 1mm. This board is a highly efficient and tiny solution for Point-of-Load (POL) converters for space-constrained applications, such as Solid-State Drives (SSDs), wearables, and smartphones.

Features

  • 2.4V to 5.5V input voltage range
  • 2A of output current
  • 1mm maximum solution height
  • 12mm2 total solution size
  • 4μA quiescent current

Schematic

Texas Instruments TPS62089AEVM Evaluation Board
Published: 2024-06-06 | Updated: 2024-06-19