Texas Instruments TPA2016D2 Stereo Class-D Audio Power Amplifiers
Texas Instruments TPA2016D2 Stereo Class-D Audio Power Amplifiers offer volume control, dynamic range compression (DRC), and automatic gain control (AGC). The devices are available in a 2.2mm x 2.2mm DSBGA package and a 20-pin QFN package. The DRC/AGC function is programmable via a digital I2C interface and can be configured to automatically prevent distortion of audio signals and enhance quiet passages that are normally not heard. The amplifiers limit speaker damage at high power levels and are capable of driving 1.7W/Ch at 5V or 750mW/Ch at 3.6V into an 8Ω load or 2.8W/Ch at 5V or 1.5W/Ch at 3.6V into a 4Ω load. The Texas Instruments TPA2016D2 features independent software shutdown controls for each channel and also provides thermal and short-circuit protection.Features
- Filter-Free Class-D Architecture
- 1.7W/Ch Into 8Ω at 5V (10% THD+N)
- 750mW/Ch Into 8Ω at 3.6V (10% THD+N)
- 2.8W/Ch Into 4Ω at 5V (10% THD+N)
- 1.5W/Ch Into 4Ω at 3.6V (10% THD+N)
- 2.5V to 5.5V Power Supply Range
- Flexible Operation With or Without I2C
- Programmable DRC and AGC Parameters
- Digital I2C Volume Control
- Selectable Gain from –28dB to 30dB in 1dB Steps (When Compression is Used)
- Selectable Attack, Release, and Hold Times
- 4 Selectable Compression Ratios
- 3.5mA Low Supply Current
- 0.2µA Low Shutdown Current
- 80dB High PSRR
- 5ms Fast Start-Up Time
- AGC Enable or Disable Function
- Limiter Enable or Disable Function
- Short-Circuit and Thermal Protection
- Space-Saving Package
- 2.2mm×2.2mm Nano-Free™ DSBGA (YZH)
Applications
- Wireless or Cellular Handsets and PDAs
- Portable Navigation Devices
- Portable DVD Players
- Notebook PCs
- Portable Radios
- Portable Games
- Educational Toys
- USB Speakers
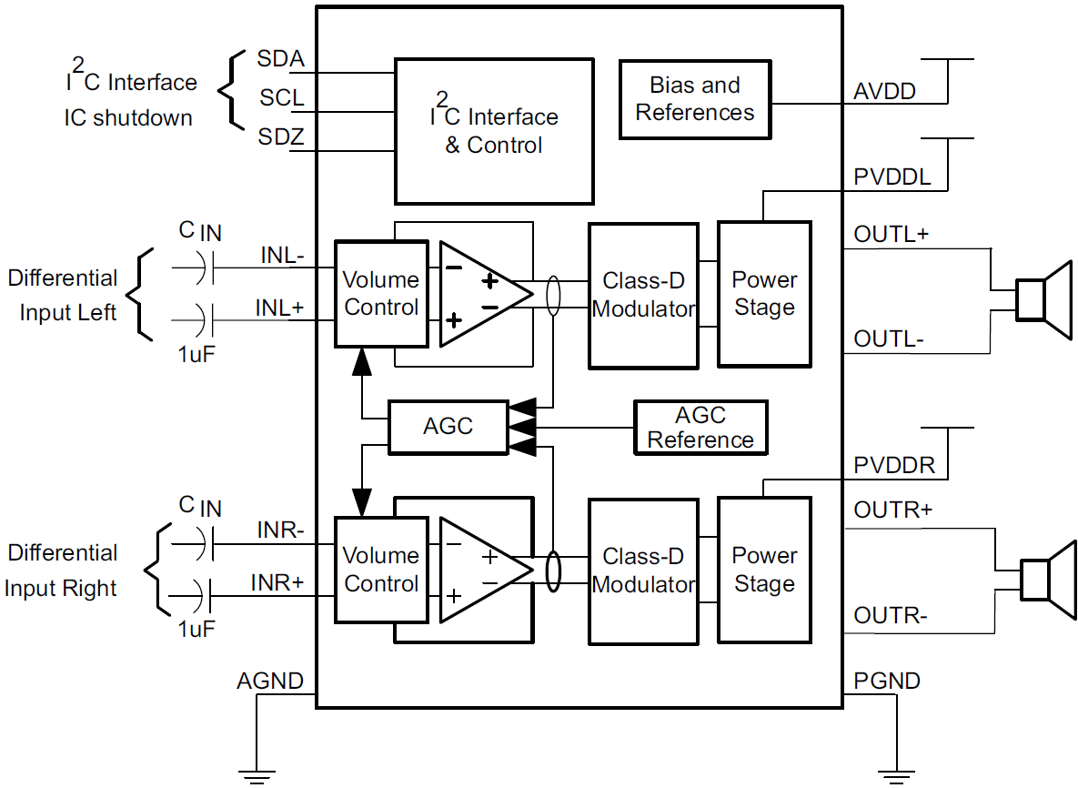
Functional Block Diagram
Published: 2008-06-27
| Updated: 2023-08-03
