Texas Instruments TLV3544-Q1 High-Speed Operational Amplifiers
Texas Instruments TLV3544-Q1 High-Speed Operational Amplifiers (Op Amps) are designed for video and other applications requiring wide bandwidth. This op amp is unity-gain stable and can drive large output currents. The differential gain is 0.02% and the differential phase is 0.09°. The quiescent current is only 4.9mA per channel. The Texas Instruments TLV3544-Q1 quad-channel op amp is optimized for operation on single or dual supplies as low as 2.5V (±1.25V) and up to 5.5V (±2.75V). Common-mode input range extends beyond the supplies. The output swing is within 100mV of the rails, supporting a wide dynamic range.Features
- Qualified for automotive applications
- AEC-Q100 qualified with the following results
- Device temperature Grade 1 (TA –40°C to +125°C ambient operating temperature range)
- Device HBM ESD Classification Level 1C
- Device CDM ESD Classification Level C3
- 250MHz unity-gain bandwidth
- 100MHz GBW wide bandwidth
- 150V/µs high slew rate
- 7.5nV√Hz low noise
- Rail-to-rail I/O
- > 100mA high output current
- Excellent video performance
- 0.02% differential gain
- 0.09° differential phase
- 0.1dB gain flatness (40MHz)
- 3pA low input bias current
- 5.2mA quiescent current
- Thermal shutdown
- 2.5V to 5.5V supply range
Applications
- Current sense amplifiers
- Inverter and motor control
- Engine management
- Battery management
- Navigation and radio system
- Urea level and concentration sensor
- Blind-spot detection
- Short-to-mid-range radar
- Surround-view and backup camera video processing
- Automotive SAR ADC driver for powertrain sensor systems
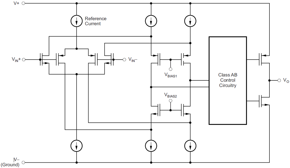
Functional Block Diagram
Published: 2018-04-27
| Updated: 2022-12-08
