Texas Instruments TPS92550 & TPS92551 450mA Buck LED Drivers

Texas Instruments TPS92550 Constant Current Buck LED Driver Micro-Module drives maximum 450mA LED current up to 10 LEDs in a single string (maximum 14W) while the TPS92551 Constant Current Buck LED Driver Micro-Module drives maximum 450mA LED current up to 16 LEDs in a single string (maximum 23W). These National Products from TI LED driver micro-modules integrate all the power components, including the power inductor. TPS92550 and TPS92551 provide a full turn-key, highly efficient solution for a wide range of single-string LED lighting applications with up to 96% power efficiency for TPS92550 and 95% for TPS92551. TPS92550 accepts an input voltage ranging from 4.5V to 36V and delivers a 350mA LED current as default. 

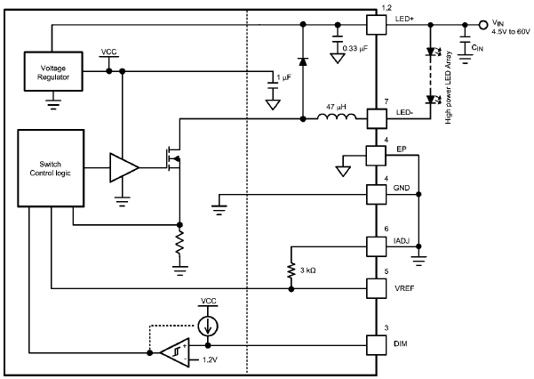
TPS92551 accepts an input voltage ranging from 4.5V to 60V and also delivers a 350mA LED current as default. The LED currents of these devices are adjustable from 300mA to 450mA by charging a single external resistor. These NSC LED drivers are ideal for use in a variety of general and architecture lighting applications.

Features

  • TPS92550
    • Integrated all power components including the power inductor
    • Wide input voltage range: 4.5V - 36V
    • Constant switching frequency at 400kHz
    • High contrast ratio (Minimum dimming current pulse width <16µs)
    • Drives up to 10 LEDs in series at 36V input
    • ±3.6% typical LED current accuracy
    • LED current adjustable from 300mA to 450mA
    • Up to 96% efficiency
    • Input Under-Voltage Lock-Out (UVLO)
    • Compatible with ceramic and low ESR capacitors
    • Low Electro Magnetic Interference(EMI) complies with EN55015 standard
    • LED open and short circuit protections
    • -40˚C to +125˚C junction temperature range
  • TPS92551
    • Integrated all power components including the power inductor
    • Wide input voltage range: 4.5V - 60V
    • Constant switching frequency at 800kHz
    • High contrast ratio (Minimum dimming current pulse width <16µs)
    • Drives up to 16 LEDs in series at 60V input
    • ±3.5% typical LED current accuracy
    • LED current adjustable from 300mA to 450mA
    • Up to 95% efficiency
    • Input Under-Voltage Lock-Out (UVLO)
    • Compatible with ceramic and low ESR capacitors
    • Low Electro Magnetic Interference (EMI) complies with EN55015 standard
    • LED open and short circuit protections
    • -40˚C to +125˚C junction temperature range

Applications

  • General Lighting
    • Desk Lamps
    • Cabinet Lamps
    • Decorative Lamps
    • Street Lamps
  • Architecture Lighting
    • Recess Lights
    • Spot Lights
    • Underwater Lights

Block Diagram

Block Diagram - Texas Instruments TPS92550 & TPS92551 450mA Buck LED Drivers
Published: 2012-06-14 | Updated: 2022-03-11