Texas Instruments MAX3222E Multichannel RS-232 Line Driver/Receiver
Texas Instruments MAX3222E Multichannel RS-232 Line Driver/Receiver includes two line drivers, two line receivers, and a dual charge-pump circuit with ±15kV ESD protection pin-to-pin. This device meets the requirements of TIA/EIA-232-F and provides the electrical interface between an asynchronous communication controller and the serial port connector. The MAX3222E driver/receiver operates at typical data signaling rates up to 500kbit/s and a maximum of 30V/μs driver output slew rate. This device features 1μA typical low standby current and operates with a 3V to 5.5V VCC supply voltage range. Typical applications include industrial PCs, wired networking, data center and networking equipment, notebooks, and hand-held equipment.Features
- ESD Protection for RS-232 bus pins:
- ±15kV Human-Body Model (HBM)
- ±8kV IEC61000-4-2, contact discharge
- ±15kV IEC61000-4-2, air-gap discharge
- Meets or exceeds the requirements of TIA/EIA-232-F and ITU v.28 standards
- Operates with 3V to 5.5V VCC supply
- Operates up to 500kbit/s
- Two drivers and two receivers
- 1μA typical low standby current
- 4 x 0.1μF External capacitors
- Accepts 5V logic input with 3.3V supply
- Alternative high-speed pin-compatible device (1Mbit/s) for SNx5C3222E
Applications
- Industrial PCs
- Wired networking
- Data center and networking equipment
- Notebooks
- Hand-held equipment
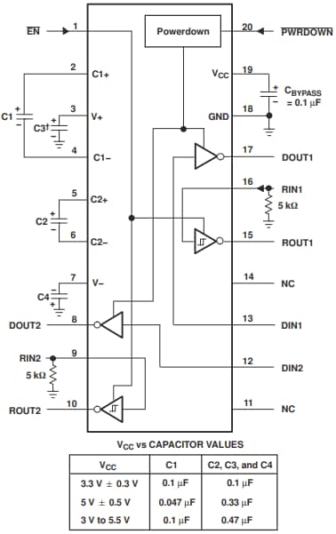
Functional Block Diagram
Typical Operating Circuit and Capacitor Values
Published: 2025-01-28
| Updated: 2025-02-23
