Texas Instruments LMR1420x SIMPLE SWITCHER® Step-Down Regulators

Texas Instruments LMR1420x SIMPLE SWITCHER® Step-Down Regulators are PWM DC/DC buck (step-down) regulators with a wide input range of 4.5V to 42V. These devices are suitable for a range of applications such as power conditioning from unregulated sources. These voltage regulators feature a low RDSON (0.9Ω typical) internal switch for maximum efficiency (85% typical). Operating frequency is fixed at 1.25MHz, allowing the use of small external components while still enabling low output voltage ripple. Soft-start can be implemented using the shutdown pin with an external RC circuit, allowing the user to tailor the soft-start time to a specific application. 

LMR14203 is optimized for up to 300mA load current, and the LMR14206 is optimized for up to 600mA load current with a 0.765V nominal feedback voltage. Additional features include thermal shutdown, VIN undervoltage lockout, and gate drive undervoltage lockout. The LMR1420x is available in a low-profile TSOT-6L package.

Features

  • Input voltage range of 4.5V to 42V
  • Output voltage range of 0.765V to 34V
  • 1.25MHz switching frequency
  • Low shutdown Iq, 16μA typical
  • Short circuit protected
  • Internally compensated
  • Soft-start function
  • Thin SOT23-6 package (2.97 x 1.65 x 1mm)

Applications

  • Point-of-load conversions from 5V, 12V, and 24V rails
  • Space-constrained applications
  • Battery powered equipment
  • Industrial distributed power applications
  • Power meters
  • Portable hand-held instruments

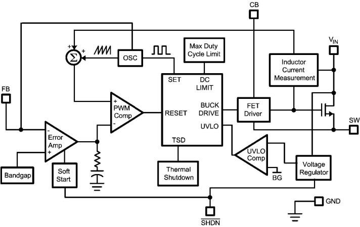
Block Diagram

Texas Instruments LMR1420x SIMPLE SWITCHER® Step-Down Regulators
Published: 2012-07-20 | Updated: 2022-03-11