Texas Instruments LMG3612 Single-Channel GaN FET

Texas Instruments LMG3612 Single-Channel GaN FET offers a 650V drain-source voltage and 120mΩ drain-source resistance with an integrated driver designed for switch-mode power-supply applications. This IC combines the GaN FET, gate driver, and protection features in an 8mm x 5.3mm QFN package. The LMG3612 GaN FET features a low output-capacitive charge that reduces the time and energy required for power converter switching. This transistor's internal gate driver regulates the drive voltage for optimum GaN FET on-resistance. The internal gate driver reduces total gate inductance and GaN FET common-source inductance for improved switching performance, including Common-Mode Transient Immunity (CMTI). The LMG3612 GaN FET supports converter light-load efficiency requirements and burst-mode operation with 55µA low quiescent currents and fast start-up times.

The GaN FET protection feature includes Under-Voltage Lockout (UVLO) and over-temperature protection reported with the open-drain FLT pin. Typical applications include AC/DC adapters and chargers, television power supplies, mobile wall power outlets, auxiliary power supplies, SMPS power supplies for TV, and LED power supplies.

Features

  • 650V drain-source voltage
  • 120mΩ drain-source resistance
  • Integrated gate driver with low propagation delays and adjustable turn-on slew-rate control
  • Overtemperature protection with FLT pin reporting
  • 55μA AUX quiescent current
  • 26V maximum supply and input logic pin voltage
  • -40°C to 150°C operating junction temperature range
  • 8mm × 5.3mm QFN package with thermal pad

Applications

  • AC/DC adapters and chargers
  • AC/DC USB wall outlet power supplies
  • AC/DC auxiliary power supplies
  • Television power supplies
  • Mobile wall charger design
  • USB wall power outlet
  • Auxiliary-power supplies
  • SMPS power supply for TV
  • LED power supply

Functional Block Diagram

Block Diagram - Texas Instruments LMG3612 Single-Channel GaN FET

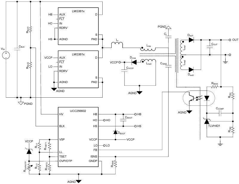
280W LLC Converter Application Diagram

Application Circuit Diagram - Texas Instruments LMG3612 Single-Channel GaN FET
Published: 2024-01-09 | Updated: 2024-08-19