Texas Instruments LM76005/LM76005-Q1 Synchronous Step-Down Converter

Texas Instruments LM76005/LM76005-Q1 Synchronous Step-Down Converter is an easy-to-use synchronous step-down DC-DC converter capable of driving up to load current from an input up to 60V. Tolerance goes up to 65V, easing input surge protection. The LM76005/LM76005-Q1 uses peak-current-mode control to provide exceptional efficiency and output accuracy in a small solution size. Seamless transition between PWM and PFM modes, along with very low MOSFET ON resistances and an external bias input, ensures exceptional efficiency across the entire load range. This device requires few external components and has a pinout designed for a simple PCB layout with best-in-class EMI and thermal performance. The small solution size and feature set of the Texas Instruments LM76005/LM76005-Q1 is designed to simplify the implementation for a wide range of end equipment. The device is available in the WQFN 30-pin leadless package with wettable flanks. The LM76005-Q1 devices are AEC-Q100 qualified for automotive applications.

Features

  • Functional Safety-Capable
    • Documentation available to aid functional safety system design
  • Designed for applications
    • Input transient protection up to 65V
    • Optimized for low EMI requirements
    • Pin-selectable FPWM operation
    • 200kHz to 500kHz adjustable frequency range 
    • Startup with pre-biased output voltage
    • Protection features
      • Thermal shutdown
      • Input undervoltage lockout
    • Cycle-by-cycle current limit
    • Hiccup short-circuit protection
  • Suited for scalable power supplies
    • Pin compatible with LM76002/3 (60V, 2.5A or 3.5A)
    • 1V to 95% of VIN output voltage
    • Synchronization to an external clock
    • Adjustable soft-start (6.3ms default)
  • Low power dissipation across the load spectrum
    • 15µA quiescent current in regulation
    • 95% efficiency at 400kHz (12VIN, 5VOUT, 2A)
    • 92% PFM efficiency at 10mA (12VIN, 5VOUT)
    • External bias option for improved efficiency

Applications

  • Industrial PC and programmable logic controllers
  • Asset tracking and fleet management systems
  • Personal transport vehicle (electric bike)
  • Video surveillance (IP network camera)

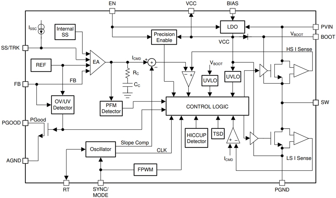
Functional Block Diagram

Block Diagram - Texas Instruments LM76005/LM76005-Q1 Synchronous Step-Down Converter
Published: 2020-08-18 | Updated: 2024-08-13