Texas Instruments LM5175 4-Switch Synchronous Buck-Boost Controller
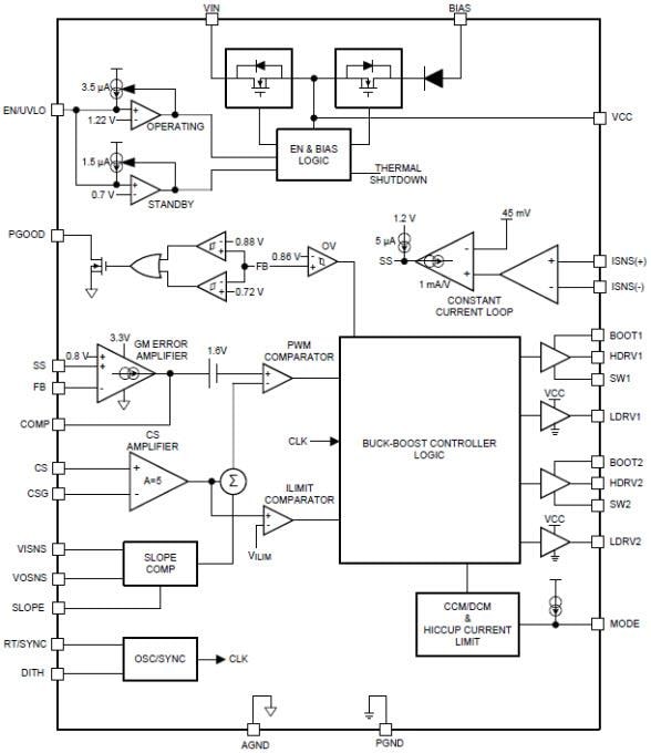
Texas Instruments LM5175 4-Switch Synchronous Buck-Boost Controller is capable of regulating the output voltage at, above, or below the input voltage. The LM5175 operates over a wide input voltage range of 3.5V to 42V to support a variety of applications. The LM5175 employs current-mode control both in buck and boost modes of operation for superior load and line regulation. The switching frequency is programmed by an external resistor and can be synchronized to an external clock signal. Features include programmable soft-start function, and numerous protection features (cycle-by-cycle current limiting, input undervoltage lockout (UVLO), output overvoltage protection (OVP), and thermal shutdown. This device includes selectable Continuous Conduction Mode (CCM) or Discontinuous Conduction Mode (DCM) operations. The LM5175-Q1 devices are AEC-Q100 qualified for automotive applications.Features
- Single inductor buck-boost controller for step-up/step-down DC/DC conversion
- 3.5V to 42V, 60V Maximum wide VIN range
- 0.8V to 55V Flexible VOUT range
- VOUT Short protection
- High-efficiency buck-boost transition
- Adjustable switching frequency
- Optional frequency sync and dithering
- Integrated 2A MOSFET gate drivers
- Cycle-by-cycle current limit and optional hiccup
- Optional input or output average current limiting
- Programmable input UVLO and soft-start
- Power good and output overvoltage protection
- Selectable CCM or DCM with pulse skipping
- HTSSOP-28 Package (contact factory for QFN)
Applications
- Automotive start-stop systems
- Backup battery and supercapacitor charging
- Industrial PC power supplies
- USB power delivery
- LED lighting
Functional Block Diagram
Additional Resources
Published: 2015-04-06
| Updated: 2024-04-22
