Texas Instruments LM2104 Half-Bridge Gate Driver

Texas Instruments LM2104 Half-Bridge Gate Driver is designed to drive both the high-side and the low-side N-channel MOSFETs in a synchronous buck or a half-bridge configuration. This gate driver exhibits 8V typical undervoltage lockout on GVDD, 107V absolute maximum voltage on BST, and –19.5V maximum negative transient voltage handling on SH. The LM2104 driver offers 475ns typical fixed internal dead-time, 115ns typical propagation delay, and built-in cross-conduction prevention. This compact high-voltage gate driver is available in an 8-pin SOIC package compatible with industry-standard pinouts. Typical applications include Brushless-DC (BLDC) motors, Permanent Magnet Synchronous Motors (PMSM), servo/stepper motor drives, cordless vacuum cleaners, E-bikes, E-scooters, and battery test equipment.

Features

  • Drives two N-channel MOSFETs in a half-bridge configuration
  • 8V typical undervoltage lockout on GVDD
  • 475ns typical fixed internal dead time
  • 115ns typical propagation delay
  • –19.5V absolute maximum negative transient voltage handling on SH
  • 107V absolute maximum voltage on BST
  • 0.5A/0.8A peak source/sink currents
  • Built-in cross-conduction prevention
  • Shutdown logic input pin SD
  • Single input pin IN

Applications

  • Brushless-DC (BLDC) motors
  • Servo and stepper motor drives
  • Cordless garden and power tools
  • Cordless vacuum cleaners
  • Battery test equipment
  • E-bikes and e-scooters
  • Offline Uninterruptible Power Supply (UPS)
  • Permanent Magnet Synchronous Motors (PMSM)
  • General-purpose MOSFET or IGBT driver

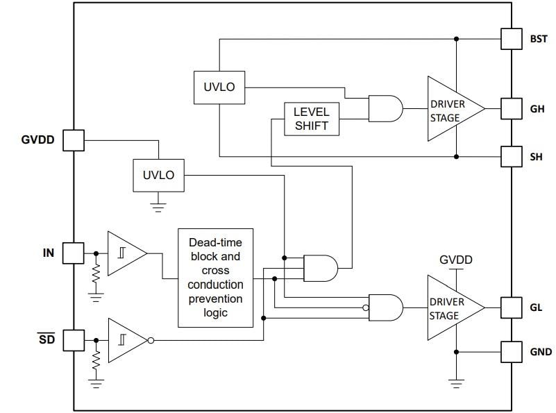
Functional Block Diagram

Block Diagram - Texas Instruments LM2104 Half-Bridge Gate Driver

Typical Application Circuit

Application Circuit Diagram - Texas Instruments LM2104 Half-Bridge Gate Driver
Published: 2024-01-09 | Updated: 2024-01-24