Texas Instruments ISO6521REUEVM Evaluation Module

Texas Instruments ISO6521REUEVM Evaluation Module is engineered to evaluate the dual-channel ISO6521 functional isolator in the 8-pin DFN package. The ISO6521REUEVM offers additional footprints, allowing the user flexibility to add components to test various typical applications.

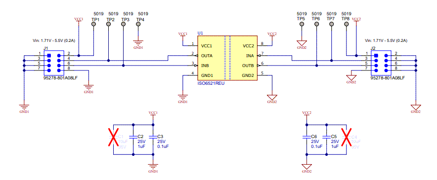
The TI ISO6521REUEVM Evaluation Module features multiple test points to enable the device to be assessed with minimal external components.

Features

  • VCC1 and VCC2 supply voltage ranges from 1.71V to 1.89V and 2.25V to 5.5V
  • Multiple test points and connection headers that allow for quick device evaluation
  • Low current consumption
  • Additional bypass capacitor footprints on the power supply pins that allow for multiple test configurations

Kit Contents

  • ISO6521 Isolator
  • On-board test points and connections for each device pin
  • Power supply bypass capacitors

Basic EVM Operation

Block Diagram - Texas Instruments ISO6521REUEVM Evaluation Module

Layout

Texas Instruments ISO6521REUEVM Evaluation Module

Schematic

Schematic - Texas Instruments ISO6521REUEVM Evaluation Module
Published: 2023-11-02 | Updated: 2024-01-30