Texas Instruments INA-DDF-EVM Evaluation Module

Texas Instruments INA-DDF-EVM Evaluation Module is engineered to be compatible with various instrumentation amplifiers in the DDF package. The TI INA-DDF-EVM evaluation module evaluates the performance of the devices in both single- and dual-supply configurations. The EVM provides easy access to nodes with surface-mount test points, reference voltage source flexibility, and convenient input and output filtering.

Features

  • Easy access to nodes with surface-mount test points
  • Reference voltage source flexibility
  • Convenient input and output filtering

PCB Layout

Texas Instruments INA-DDF-EVM Evaluation Module

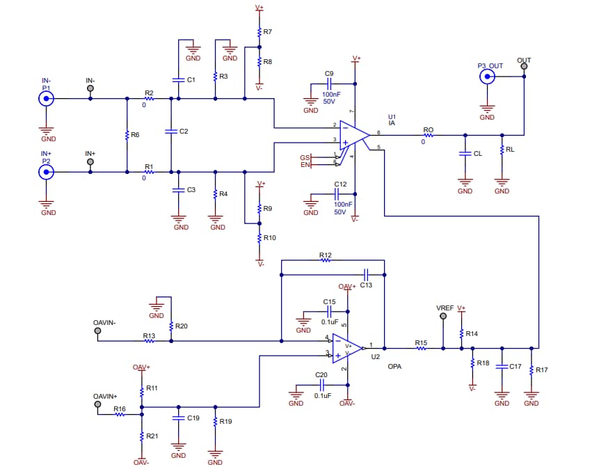
Schematic

Schematic - Texas Instruments INA-DDF-EVM Evaluation Module
Published: 2022-12-07 | Updated: 2025-03-05