STMicroelectronics VIPer31 High Voltage Converters

STMicroelectronics VIPer31 High Voltage Converters integrate an 800V rugged avalanche power MOSFET with PWM current-mode control in a compact SO-16 package. The 800V breakdown allows an extended input voltage range and reduces the size of the DRAIN snubber circuit. The VIPer31 offers very low power consumption and operates in pulse frequency modulation at light load, enabling it to meet the most stringent energy-saving standards. Overvoltage and Undervoltage protections with separate and settable intervention thresholds are available at OVP and UVP pins, respectively. UVP can also be used as a disabling input for the entire SMPS, with ultra-low residual input power consumption. Integrated HV startup, sense FET, error amplifier, and an oscillator with frequency jitter allow a complete application to be designed with a minimum component count.

The VIPer31 High-Voltage Converters feature a wide -40°C to +150°C operating temperature range and support flyback, buck, and buck-boost topologies.

Features

  • 800V avalanche-rugged power MOSFET to cover ultra-wide VAC input range
  • Embedded HV startup and sense FET
  • Current mode PWM controller
  • 850mA drain current limit protection (OCP) 
  • Wide 4.5V to 30V supply voltage range
    • <20mW at 230VAC in no-load
    • <430mW at 230VAC, 250mW output load
    • Jittered switching frequency reduces the EMI filter cost: 132kHz ±7% (type H)
  • Embedded E/A with 1.2V reference
  • Built-in soft-start for improved system reliability
  • Protections with automatic restart
    • Overload/short-circuit (OLP)
    • Thermal shutdown
    • Overvoltage
  • Protections without automatic restart
    • Pulse-skip protection to avoid flux runaway
    • Undervoltage/disable
    • Maximum duty cycle
  • -40°C to +150°C junction operating temperature range
  • SO16N package

Applications

  • Low power Switched-Mode Power Supplies (SMPSs) for home appliances, home automation, industrial, consumers, lighting
  • Low power adapters

Videos

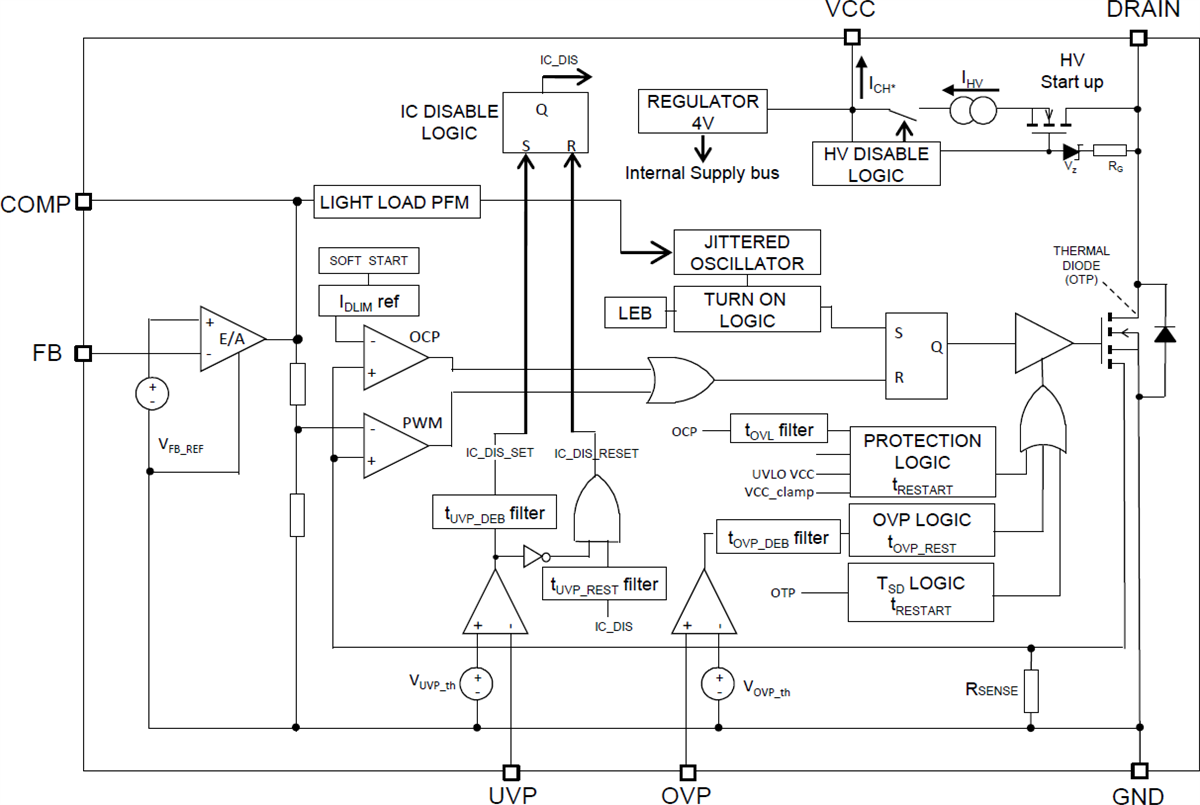
Block Diagram

Block Diagram - STMicroelectronics VIPer31 High Voltage Converters

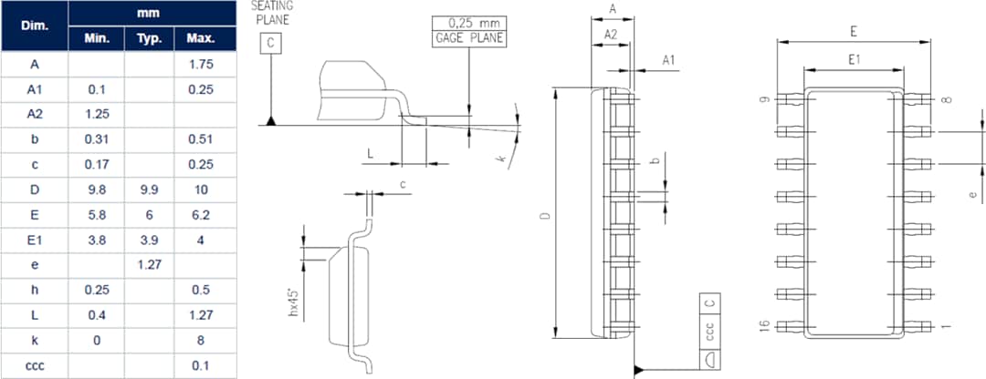
Package Outline

Mechanical Drawing - STMicroelectronics VIPer31 High Voltage Converters
Published: 2020-06-10 | Updated: 2025-01-10