STMicroelectronics VIPer0P Zero-Power Offline High Voltage Converters
STMicroelectronics VIPer0P Zero-Power Offline High Voltage Converters integrate an 800V avalanche-rugged power MOSFET with PWM current-mode control. This STMicroelectronics power MOSFET with 800V breakdown voltage allows an extended input voltage range to be applied and reduces the size of the DRAIN snubber circuit.The VIPer0P ICs can meet the most stringent energy-saving standards, feature low consumption, and operate in pulse frequency modulation under light load. These high-voltage converters can work idle through the Zero-Power Mode (ZPM) feature, where the system is shut down. An MCU can be easily connected to these ICs for smart ZPM management, and it can be supplied by the IC itself during the idle state. The VIPer0P ICs support the design of flyback, buck, and buck-boost converters.
Features
- Smart standby architecture using the Zero Power Mode (ZPM)
- ZPM management by MCU is easily realizable
- 800V avalanche-rugged power MOSFET allows ultra-wide VAC input range to be covered
- Embedded HV startup and sense-FET
- Current mode PWM controller
- Drain current limit protection (OCP)
- 4.5V to 30V wide supply voltage range
- Self-supply option allows removing the auxiliary winding or bias components
- Minimized system input power consumption
- Less than 4mW @ 230VAC in ZPM
- Less than 10mW @ 230VAC in no-load condition
- Less than 400mW @ 230VAC with 250mW load
- Safe auto-restart after a fault condition
- Hysteretic thermal shutdown
- Jittered switching frequency reduces the EMI filter cost
- 60kHz ±7% (type L)
- 120kHz ±7% (type H)
- Embedded E/A with 1.2V reference and separate ground for easy negative voltage setting
- Protections with automatic restart
- Overload/short circuit (OLP), max. duty cycle counter, and VCC clamp
- Pulse-skip protection to prevent flux runaway
- Embedded thermal shutdown
- Built-in soft-start for improved system reliability
Applications
- SMPS for home appliances
- Home automation
- Industrial
- Lighting
- Consumers
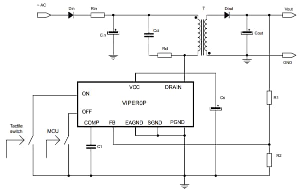
VIPer0P Application Circuit
VIPer0P Block Diagram
Published: 2019-01-24
| Updated: 2024-01-22
