STMicroelectronics STEVAL-VP26K01B Buck Converter Reference Design

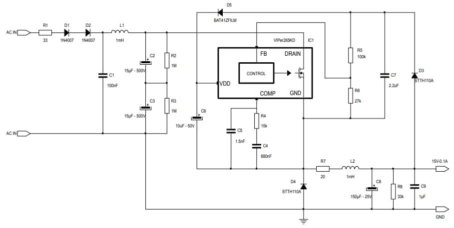
STMicroelectronics STEVAL-VP26K01B Buck Converter Reference Design implements a 15V/1.5W buck converter for ultra-wide input voltage auxiliary power supplies from 60VDC to 870VDC or 90VAC to 600VAC. This reference design features a highly compact design with tight line and load regulation over the entire input and output range.

Features

  • 90VAC to 600 VAC or 60VDC to 870VDC ultra-wide input voltage range 
  • 50Hz to 60Hz frequency range
  • 15V output voltage
  • 100mA output current
  • Very compact size
  • Tight line and load regulation over the entire input and output range
  • Meets IEC55022 Class B conducted EMI even with a reduced EMI filter via frequency jittering feature
  • RoHS compliant

Schematic Diagram

Schematic - STMicroelectronics STEVAL-VP26K01B Buck Converter Reference Design
Published: 2019-09-27 | Updated: 2024-03-12