STMicroelectronics STEVAL-LNBH05 Evaluation Board

STMicroelectronics STEVAL-LNBH05 Evaluation Board implements a DC-DC converter based on the LNBH26S device. The STEVAL-LNBH05 is used to power LNBs inside dish antennas to receive satellite TV signals.

The LNBH26S is an integrated solution for supplying and interfacing satellite LNB modules in accordance with international standards. This simple and complete solution for dual-tuner satellite receivers offers high performance at low cost and low external component count.

Features

  • Complete interface between LNB and I²C bus
  • Built-in DC-DC converter for single 12V supply operation and high efficiency (93% @ 0.5A)
  • Selectable output current limit by external resistor
  • Compliant with the output voltage specifications of principal satellite receivers (15 programmable levels) 
  • Accurate built-in 22kHz tone generator suits widely accepted standards
  • 22kHz tone waveform integrity guaranteed also at no load condition 
  • Low drop post regulator and high efficiency step-up PWM with integrated power N-MOS, allowing low power losses
  • LPM function (low power mode) to reduce dissipation
  • Overload and overtemperature internal protection with I²C diagnostic bits
  • LNB short-circuit dynamic protection
  • ±4kV ESD tolerant on output power pins
  • RoHS compliant

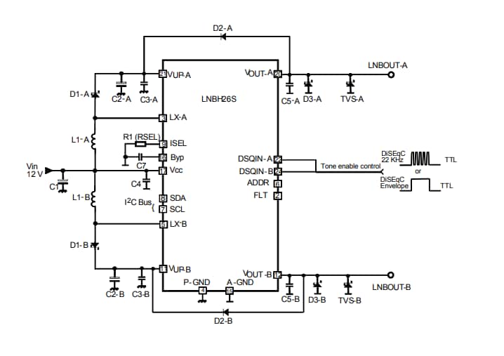
Circuit Schematic

Schematic - STMicroelectronics STEVAL-LNBH05 Evaluation Board

Layout

Chart - STMicroelectronics STEVAL-LNBH05 Evaluation Board
Published: 2019-11-01 | Updated: 2024-02-27