STMicroelectronics STEVAL-ILL089V1 Evaluation Board

STMicroelectronics STEVAL-ILL089V1 Evaluation Board is based on the ALED6000 monolithic current source for high power LED driving. Digital dimming is implemented by driving the dedicated DIM pin. Low drop-out operation with an almost 100% duty cycle can be achieved. The ALED6000 is a 61V asynchronous switching regulator with embedded Power MOSFET. It's designed to source up to 3 ADC current depending on the application conditions. The 250mV typical RSENSE voltage drop, the embedded switchover feature on the VBIAS pin, and the light load management (pulse skipping) all contribute to maximizing power conversion efficiency across the entire load range.

Features

  • 4.5V to 60V input voltage
  • Step-down conversion
  • 1A programmed LED current
  • 500kHz switching frequency
  • Digital dimming
  • Compliant with ceramic output capacitors
  • 180° out of phase synchronization available
  • Auto recovery overcurrent and thermal protection
  • RoHS and WEEE compliant

Applications

  • Automotive
  • LED lighting system

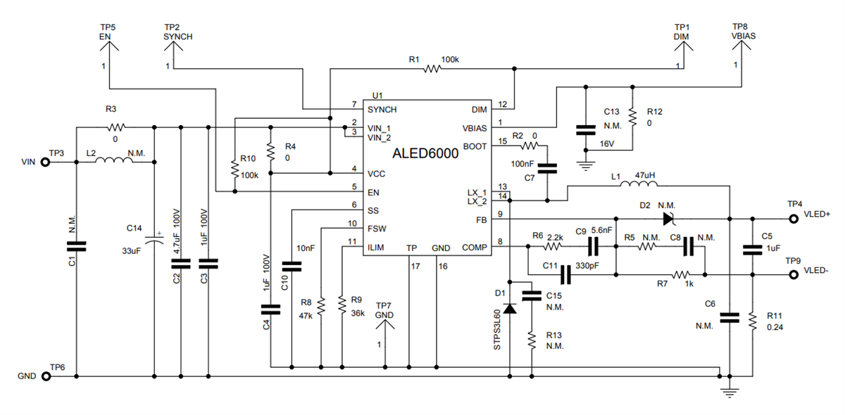
Schematic

Schematic - STMicroelectronics STEVAL-ILL089V1 Evaluation Board
Published: 2021-04-22 | Updated: 2022-03-11