STMicroelectronics L99VR02J Linear Voltage Regulator

STMicroelectronics L99VR02J Linear Voltage Regulator delivers up to 500mA of load current. This Low Dropout (LDO) regulator operates from 2.15V to 28V DC power supply voltage range and -40°C to 175°C temperature range. This voltage regulator can operate on both post-regulation directly connected to the battery or attached to a pre-regulated voltage. The L99VR02J regulator can be configured, through SELx pins, to generate a fixed, selectable output voltage (0.8V, 1.2V, 1.5V, 1.8V, 2.5V, 2.8V, 3.3V, or 5V).

The L99VR02J voltage regulator is AEC-Q100 qualified and features thermal shutdown and short-circuits current limitation, Under Voltage Lockout (UVLO), and programmable short-circuit output current. The L99VR02J voltage regulator is ideally used in automotive applications and is available in PowerSSO-12 packages.

Features

  • Battery and post-regulation operating modes are allowed
  • Low dropout voltage
  • Output voltage precision ±2%
  • Enable input for enabling/disabling the voltage regulator
  • Output voltage monitoring with reset output
  • Negligible ESR effect on output voltage stability for load capacitor
  • Programmable autonomous watchdog through an external capacitor
  • Under Voltage Lockout (UVLO)
  • AEC-Q100 qualified
  • Fast output discharge
  • Thermal shutdown and short-circuit current limitation
  • Advanced thermal warning and output overvoltage diagnostic
  • Programmable short-circuit output current

Specifications

  • 500mA output current
  • 2.15V to 28V input voltage range
  • ≤1µA Quiescent current 
  • 40V maximum supply voltage (load dump)
  • -0.3V to 28V DC supply voltage
  • -0.3V to 6V DC output voltage
  • -40°C to 175°C operating temperature range
  • 175°C to 205°C thermal protection temperature range

Functional Block Diagram

Block Diagram - STMicroelectronics L99VR02J Linear Voltage Regulator

Application Circuit Diagram

Application Circuit Diagram - STMicroelectronics L99VR02J Linear Voltage Regulator

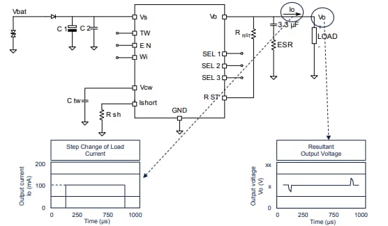
Load Regulation Test Circuit

Location Circuit - STMicroelectronics L99VR02J Linear Voltage Regulator
Published: 2023-04-26 | Updated: 2025-10-06