STMicroelectronics EV-VN7000AY Evaluation Board

STMicroelectronics EV-VN7000AY Evaluation Board is designed to connect VIPower® M0-7 technology to an existing system. This board from STMicroelectronics comes pre-assembled with a VN7000AY high-side driver. The VN7000AY is a single-channel high-side driver manufactured using ST proprietary VIPower® M0-7 technology and is housed in the PowerSSO-36 package. This board is designed to drive 12V automotive grounded loads through 3V and 5V CMOS-compatible outputs. The EV-VN7000AY board integrates extremely low voltage operation for deep cold-cranking applications (compliant with LV124). Typical applications include all types of automotive resistive, inductive, and capacitive loads and automotive power distribution applications.

Features

  • Extreme low voltage operation for deep cold-cranking applications (compliant with LV124)
  • General
    • Single-channel smart high-side driver
    • Very low standby current
    • Compatible with 3V and 5V CMOS outputs
  • MultiSense diagnostic functions
    • Multiplexed analog feedback of load current, VCC supply voltage, and TCHIP device temperature
    • Overload and short to ground indication
    • Thermal shutdown indication
    • OFF-state open-load detection
    • Output short to VCC detection
    • Sense enable/disable
  • Protection
    • Undervoltage shutdown
    • Overvoltage clamp
    • Load current limitation
    • Latch-off on over temperature
    • Loss of ground and loss of VCC
    • Reverse battery with a self switch of the PowerMOS
    • Electrostatic discharge protection

Applications

  • All types of automotive resistive, inductive, and capacitive loads
  • Especially intended for automotive power distribution applications

Specifications

  • 40V maximum transient supply voltage
  • 4V to 28V operating voltage range
  • 1.3mΩ typical on-state resistance
  • 200A current limitation
  • 0.5µA stand-by current
  • 2.85V minimum cranking supply voltage

EV-VN7000AY Board Connection

Infographic - STMicroelectronics EV-VN7000AY Evaluation Board

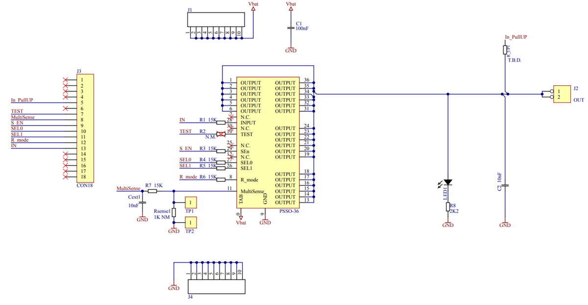
EV-VN7000AY Schematic Diagram

Schematic - STMicroelectronics EV-VN7000AY Evaluation Board
Published: 2020-01-31 | Updated: 2025-01-14