Skyworks Solutions Inc. SKY67153-396LF Evaluation Boards

Skyworks Solutions Inc. SKY67153-396LF Evaluation Boards are designed to test the performance of the SKY67153-396LF Low Noise Amplifier (LNA). This amplifier features an active bias, high-linearity, superior gain, and industry-leading low Noise Figure (NF) performance. Four different SKY67153-396LF evaluation boards are available for different frequency operations ranging from 700MHz to 1000MHz, 1600MHz to 2170MHz, 2300MHz to 2700MHz, and 3400MHz to 3800MHz. The SKY67153-396LF evaluation boards are used in LTE, GSM, WCDMA, HSDPA macro and micro base stations, L- and S-band ultra-low-noise receivers, and high-temperature transceiver applications.

Features

  • Evaluates SKY67153-396LF LNA
  • Ultra-low evaluation boards NF:
    • 0.25dB @ 849MHz
    • 0.35dB @ 1850MHz
    • 0.50dB @ 2500MHz
    • 0.70dB @ 3600MHz

Applications

  • LTE, GSM, WCDMA, HSDPA macro and micro base stations
  • L- and S-band ultra-low-noise receivers
  • Cellular repeaters, DAS, and RRH/RRUs
  • High-temperature transceiver applications to 105°C

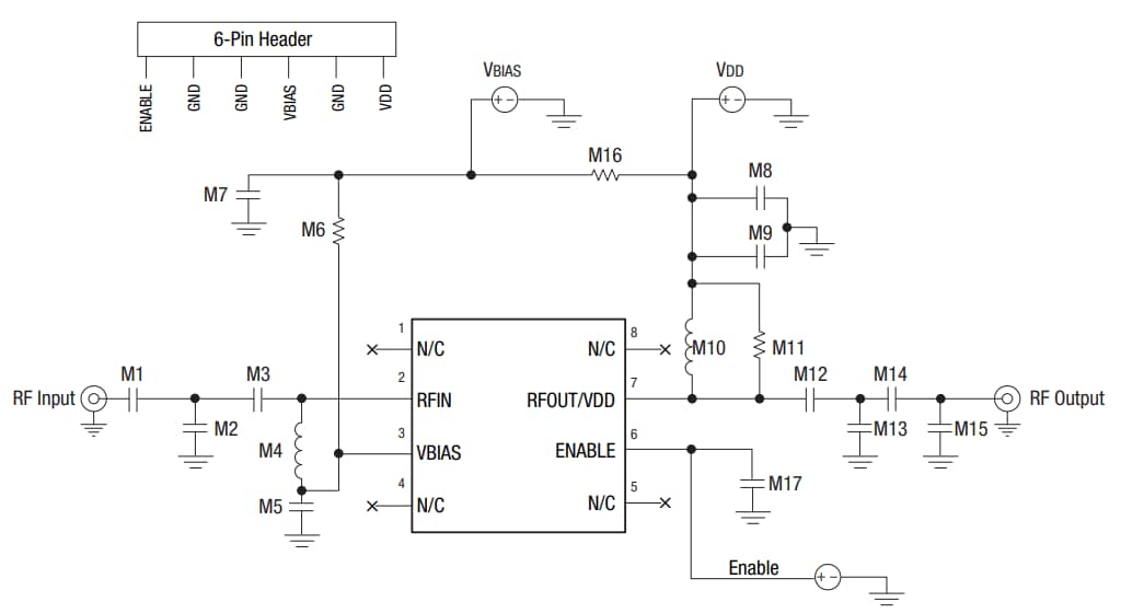
Evaluation Board Schematic

Schematic - Skyworks Solutions Inc. SKY67153-396LF Evaluation Boards
Published: 2020-06-11 | Updated: 2022-03-11