Sierra Wireless / Semtech EMx Industrial Embedded IoT Modules
Sierra Wireless / Semtech EMx Industrial Embedded IoT Modules deliver high-speed connectivity, bandwidth, and network performance. With a wide selection of advanced air interfaces, these modules offer an easy upgrade path to emerging network technologies and global access to high-speed networks. EMx modules support 5G and LTE bands worldwide and are ideal for global deployment with approvals from multiple NAM, EMEA, and APAC carriers. These modules are available in region-specific and function-specific variants. Applications include public safety, industrial Machine-to-Machine (M2M), and mobile computing solutions.Features
- Based on Qualcomm's MDM9250 or SDX12 baseband processors
- Connectivity
- LTE, UMTS, and GNSS connectivity for the EM74x and EM75x models
- 5G NR Sub-6G, 5G NR mmWave, 4G LTE advanced Pro, 3G (HSPA+, UMTS), and GNSS connectivity for the EM76x and EM91x models
- Available in region-specific and function-specific variants
- Based on PCI Express M.2 standards with USB 3.0 and USB 2.0 interfaces
- Location services
- Integrated GNSS receiver enables tracking and location-based services for increased accuracy (EM74x and EM75x models)
- GNSS receiver enables tracking and location-based services with dual L1 and L5 bands for increased accuracy (EM76x and EM91x models)
- Enhanced coverage - Dual SIM Single Standby (DSSS) switches between networks quickly to stay connected
- Secure boot prevents unauthorized code on the target to keep connectivity secure
- Industrial-grade - tested for harsh environments and extreme temperatures
- -30°C to +85°C operating temperature range
- Module dimensions
- 42mm x 30mm x 2.3mm for the EM74x and EM75x models
- 30mm x 52mm x 2.38mm for the EM76x and EM91x models
Applications
- Modems/routers
- Mobile computing
- AI
- Private networking
- Public safety
- Industrial M2M
- Video streaming
- Video surveillance
- VR/AR
- Industrial automation
- Drones
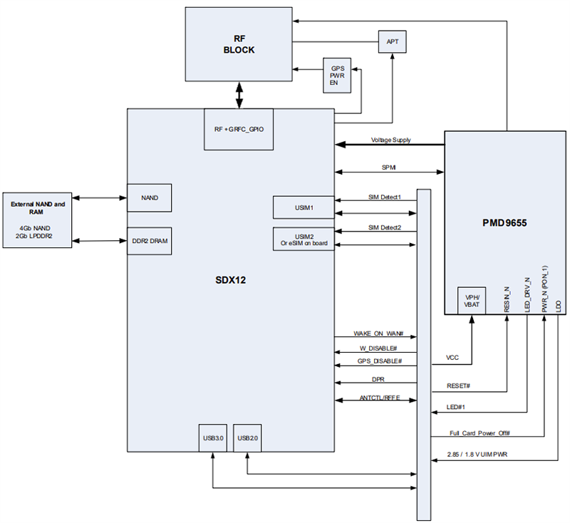
EM74x/EM75x System Block Diagram
EM76x/EM91x System Block Diagram
View Results ( 5 ) Page
| Part Number | Datasheet | Description |
|---|---|---|
| 1105060 | ![]() |
Cellular Modules LTE-Advanced Pro Module for Public Safety Solutions AT&T for FirstNet |
| 1105039 | ![]() |
Cellular Modules LTE-Advanced Pro Module Reliable 4G LTE Advanced Pro Cat-13 global 3G fallback |
| 1105202 | ![]() |
Cellular Modules LTE Advanced Pro Cat-12 Module Reliable 4G LTE global 3G fallback |
| 1105062 | ![]() |
Cellular Modules Industrial grade IoT Module Optimized 4G LTE 150 Mbps LTE bands North America |
| 1105061 | ![]() |
Cellular Modules LTE-Advanced Pro Module Reliable 4G LTE Advanced Pro Cat-12 global 3G fallback |
Published: 2024-02-08
| Updated: 2024-03-04

