ROHM Semiconductor RB-D62Q1557GA64 Reference Board
ROHM Semiconductor RB-D62Q1557GA64 Reference Board is a versatile development platform featuring the LAPIS ML62Q1557 CMOS 16-bit RISC microcontroller optimized for a wide range of embedded applications. With a compact design and robust feature set, the board is ideal for use in home appliances, industrial automation, IoT devices, and consumer electronics. The ML62Q1557 MCU offers low power consumption, enhanced processing efficiency, and safety features compliant with IEC60730 regulations, making it particularly suitable for safety-critical and reliable systems.The ROHM Semiconductor RB-D62Q1557GA64 board supports advanced development tools such as the LEXIDE-U16 integrated development environment and the EASE1000 V2 on-chip emulator, enabling seamless debugging and programming. The board's flexible peripheral options, including timers, communication interfaces, and analog-to-digital converters (ADCs), make it an excellent choice for prototyping and accelerating the development of innovative embedded solutions.
Features
- Provided with the LAPIS ML62Q1557 CMOS 16-bit RISC MCU, 64-pin QFP
- Mounted with the linked connector to EASE1000
- Through-holes for connecting the pins of LSI to external peripheral boards
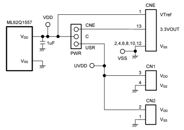
- Selectable power supply, supplied from the on-chip emulator EASE1000 or CN1_3pin/CN2_2pin
- Mounted LED (P20, P21, P22)
- Mounted 32.768KHz crystal
- Low power consumption
- Internal flash memory and RAM
- Flexible I/O and communication interfaces
- Real-time processing
- 1.6V to 5.5V operating supply range
- Compact form factor, 56mm x 94mm x 15mm (WxDxH) size
Applications
- Home appliances
- Industrial equipment
- Consumer electronics
- Internet of Things (IoT) devices
Overview
Power Circuit
EASE1000 Interface
PCB Layout
Published: 2024-12-27
| Updated: 2025-01-29
