Qorvo QPB8858 RF Amplifier

Qorvo QPB8858 RF Amplifier is a GaAs pHEMT/MESFET 75Ω push-pull RF amplifier IC that features 34dB of flat gain and low noise. The QPB8858 amplifier offers low noise and low distortion at a high efficiency that consumes only 7W in a 5mm x 7mm QFN package. Qorvo QPB8858 RF Amplifier is designed to support DOCSIS 3.1 applications up to 1218MHz using a single 24V supply. Applications include DOCSIS 3.1, broadband CATV hybrid modules, head end CMTS equipment, and 75Ω amplifiers.

Features

  • High gain 34dB @ 1218MHz
  • Adjustable bias
  • 47MHz to 1218MHz bandwidth
  • 47dBmv/ch flat
  • 4dB of low noise
  • -40°C to +100°C operating temperature range
  • Excellent composite distortion
  • pHEMT / MESFET device technologies
  • Compact size with 40-pin 5mm x 7mm QFN package
  • 290mA to 7W power consumption

Applications

  • DOCSIS 3.1
  • Broadband CATV hybrid modules
  • Head-end CMTS equipment
  • 75Ω amplifiers

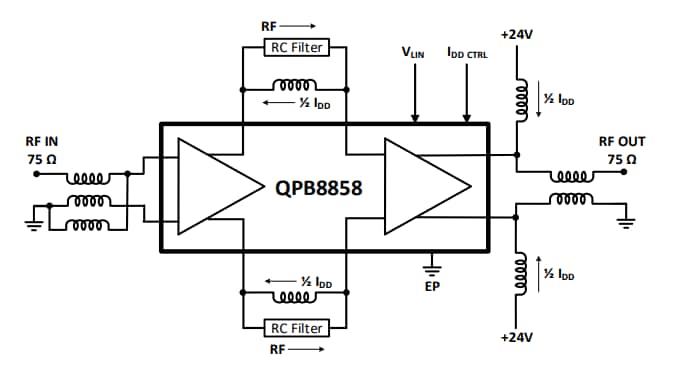
Block Diagram

Block Diagram - Qorvo QPB8858 RF Amplifier

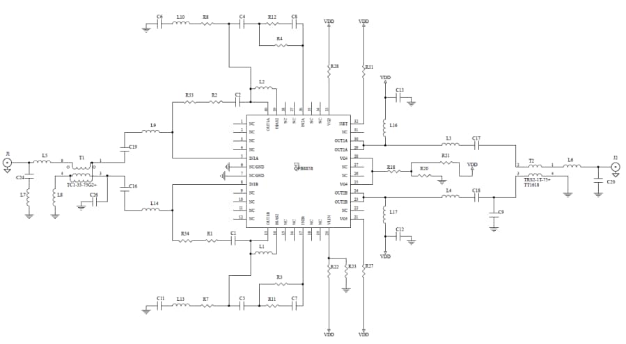
Typical Application Schematic

Application Circuit Diagram - Qorvo QPB8858 RF Amplifier
Published: 2018-11-14 | Updated: 2023-02-02