Qorvo QPA9510EVB 900MHz GSM Evaluation Board
Qorvo QPA9510EVB 900MHz GSM (Global System for Mobile Communications) Evaluation Board is a fully assembled test platform designed to showcase the performance of the QPA9510 power amplifier (PA) in GSM-band applications. Tuned specifically for the 865MHz to 928MHz frequency range, the board integrates the QPA9510 PA along with biasing and control circuitry, enabling users to evaluate key parameters such as gain, output power, efficiency, and linearity. The Qorvo QPA9510EVB features RF input and output connectors for seamless integration with lab equipment, and supports single-supply operation (2.8V to 3.6V) with analog power control for dynamic gain adjustment. The board’s layout reflects Qorvo’s recommended design practices, making it ideal for prototyping, system development, and performance validation in GSM and other sub-GHz wireless applications.Features
- Optimized for 900MHz GSM
- Includes the QPA9510 PA with onboard biasing circuitry
- Pre-built RF signal connectivity
- Ready for performance evaluation
- Suitable for prototype and development use
Applications
- 865MHz to 928MHz FM radio applications
- 3V GSM cellular handsets
- GPRS compatible
- UHF applications
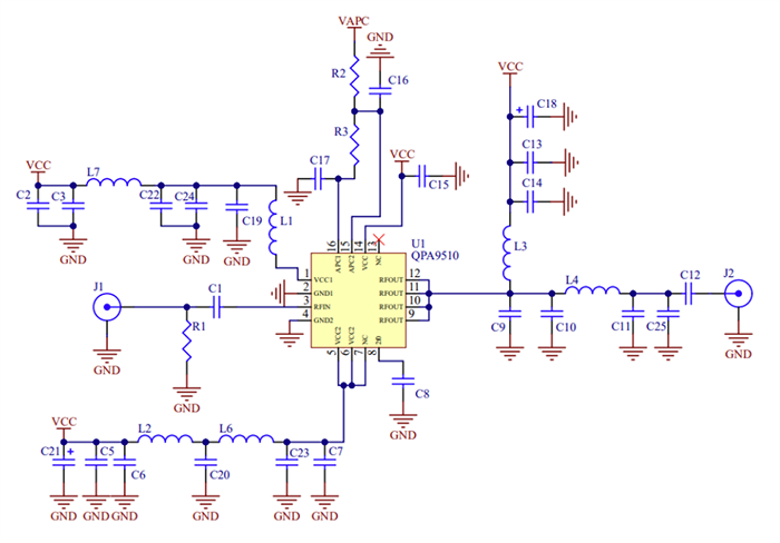
Schematic
Published: 2025-10-21
| Updated: 2026-03-19
