onsemi NCV/NCD5705B IGBT Gate Drivers
onsemi NCV5705B and NCD5705B IGBT Gate Drivers are high-current and high-performance stand-alone IGBT drivers for high-power automotive applications. These drivers offer a cost-effective solution by eliminating the external output buffer. onsemi NCV5705B and NCD5705B IGBT drivers feature reduced switching losses and short switching times, bipolar power supply support, enhanced programmable protection, and a wide bias voltage range. These drivers are RoHS compliant and are available in an 8-pin SOIC package. Typical applications include positive temperature coefficient (PTC) heaters, traction inverters, high-voltage (HV) DC-DC, and onboard battery chargers (OBC).Features
- +4A/-6A high current output at IGBT Miller plateau voltages
- Low output impedance for enhanced IGBT driving
- Short propagation delay with accurate matching
- Direct interface to digital isolator/optocoupler/pulse transformer for an isolated drive and logic compatibility for non-isolated drive
- DESAT protection with programmable delay
- Tight undervoltage lockout (UVLO) thresholds for bias flexibility
- Wide bias voltage range
- Lead-free, halogen-free, and RoHS compliant
- Negative output voltage for enhanced IGBT driving
Applications
- PTC heaters
- Traction inverters
- HV DC-DC
- OBC
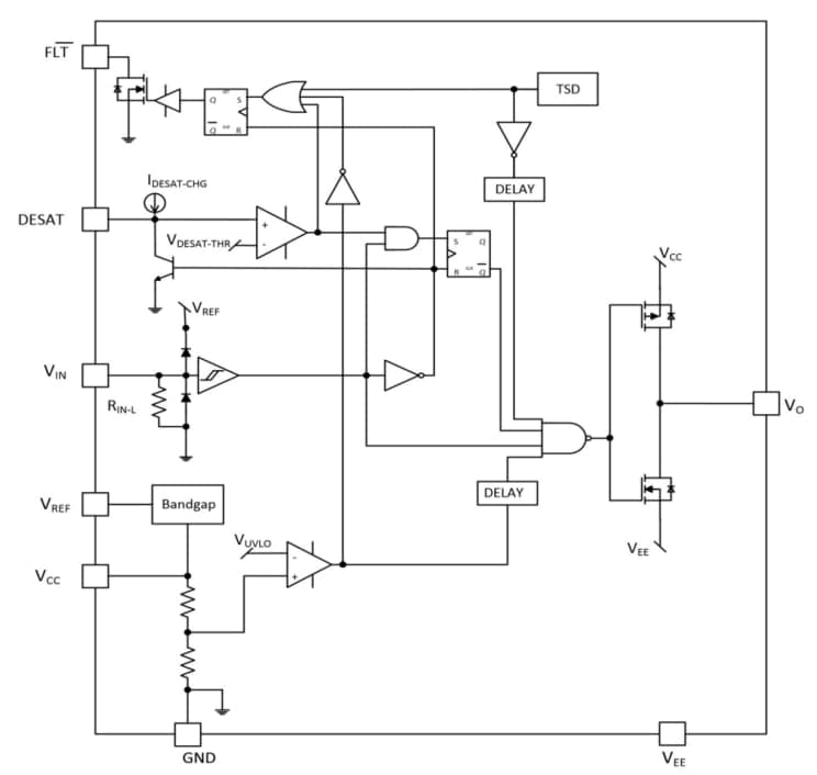
NCV5705B Block Diagram
Simplified Application Schematics
Published: 2020-05-26
| Updated: 2024-06-06
