onsemi NCP303160A Gate Driver
onsemi NCP303160A Gate Driver integrates a MOSFET driver, high-side MOSFET, and low-side MOSFET into a single package. This gate driver and MOSFETs are optimized for high-current and high-efficiency DC-DC buck power conversion applications. The NCP303160 driver is capable of average currents up to 60A and switching at frequencies up to 1MHz. This driver is an integrated solution that reduces package parasitics and board space compared to a discrete component solution. The NCP303160A gate driver features an internal bootstrap diode and supports Intel® power state 4. This gate driver is available in a PQFN39 package and is Pb-free and RoHS-compliant. The NCP303160A gate driver is ideal for desktop and notebook microprocessors, routers and switches, and graphic cards.Features
- Capable of Average Currents up to 60A
- Capable of 80A (10ms) Peak Current
- 80 A Packaged-level UIS Tested to Improve Robustness
- High-Performance, Universal Footprint, Copper−Clip 5 mm x 6 mm PQFN Package in Wettable Flank
- Capable of Switching at Frequencies up to 1MHz
- Compatible with 3.3 V or 5 V PWM Input
- Responds Properly to 3-level PWM Inputs
- Precise Current Monitoring
- Zero Cross Detection with 3-level PWMInternal Bootstrap Diode
- Catastrophic Fault Detection
- Thermal Flag (OTP) for Over−Temperature Condition
- Over−Current Protection FAULT (OCP)
- Under−Voltage Lockout (UVLO) on VCC and PVCC
- Under−Voltage Protection FAULT on Boot−SW
- These Devices are Pb−Free and are RoHS Compliant
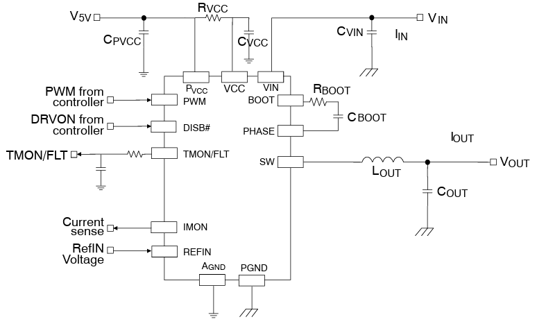
Schematic
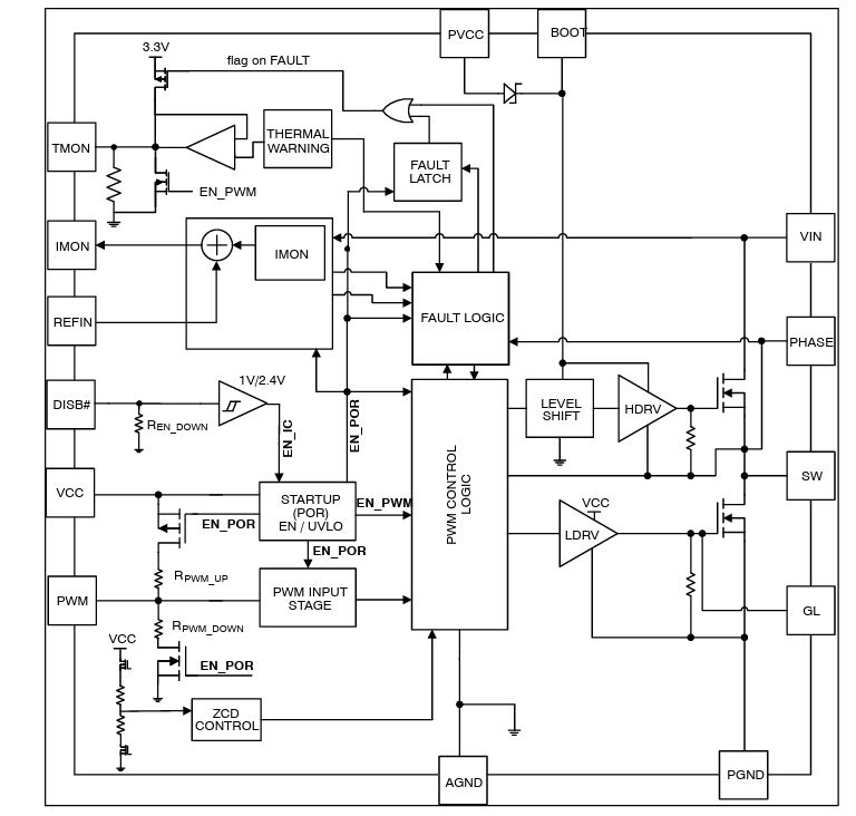
Block Diagram
Published: 2025-01-30
| Updated: 2025-02-06
