onsemi FPF2895V Current Limit Load Switch
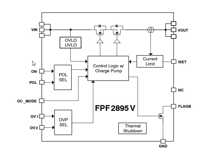
onsemi FPF2895V 28V, 5A Current Limit Load Switch features over-current protection (OCP), over-voltage protection (OVP), and true reverse current block (TRCB) to protect the system. The FPF2895V Switch has low on-resistance of typical 27m with WL-CSP that can operate over an input voltage range of 4V to 22V.onsemi FPF2895V supports ±15% of current limit accuracy, an over-current range of 500mA to 2A, and ±10% of current limit accuracy. Additionally, the device features an over-current range of 2A to 5A with flexible operations such as selectable OVP, selectable ON polarity, and selectable OCP behavior, which can be optimized according to system requirements. The FPF2895V 28V, 5A Current Limit Load Switch is available in a 24-bump, 1.67mm x 2.60mm Wafer-Level Chip-Scale Package (WL-CSP) with 0.4mm pitch.
Features
- AEC-Q100 qualified (Grade 2)
- 28V/5A capability
- 4V to 22V input voltage range
- 27mΩ typical low on-resistance at 5V and +25°C
- 500mA to 5A adjustable current limit with external RSET
- Selectable OVLO with OV1 and OV2 logic input
- 5.95V ± 50mV
- 10V ± 100mV
- 16.8V ± 300mV
- 23V ± 460mV
- Selectable ON polarity
- Selectable over-current behavior
- Auto-restart mode
- Current source mode
- True reverse current block
- Thermal shutdown
- Open-drain fault FLAGB output
- UL60950-1 and IEC 60950-1 Certification 5A Max Loading
- Robust ESD capability
- 2kV HBM & 1kV CDM
- 15kV Air Discharge & 8kV Contact Discharge under IEC 61000-4-2
Applications
- Laptops, desktop computing, and monitors
- Power accessories
- Automotive
Typical Application
Functional Block Diagram
Published: 2019-11-07
| Updated: 2024-01-31
