Monolithic Power Systems (MPS) MPM3833C Step-Down Power Modules
Monolithic Power Systems (MPS) MPM3833C Step-Down Power Modules are step-down power converters that include built-in power MOSFETs and inductors with ultra-low ripple noise. These power modules operate in forced Continuous Conduction Mode (CCM) with under 10mV ripple voltage. The MPM3833C power modules feature constant on-time control, cycle-by-cycle current limiting, thermal shutdown, and Short-Circuit Protection (SCP) with hiccup mode.These power modules provide a fast transient response with easy loop stabilization. The MPM3833C power modules are highly efficient and are available in an ultra-small QFN-18 package. These power modules are designed for optical modules, FPGA, ASIC, and DSP power modules.
Features
- Built-in power MOSFETs and inductor
- Ultra-low ripple noise
- Ultra-small
- Low radiating emissions
- Forced CCM
- Cycle-by-cycle overcurrent limiting
- SCP with hiccup mode
- Needs only 4x external components
- 100% duty cycle during dropout
- Offers Enable (EN) and Power Good (PG) for power sequencing
- Adjustable output
- Excellent load and line reduction
- Fast transient response
- High-efficiency
- Easy loop stabilization
Applications
- FPGA, ASIC, and DSP power
- Optical modules
- LDO replacement
- Power for portable products
- Storage in Static Disk Drives (SDD) and Hard Disk Drives (HDD)
- Space-limited and low ripple noise applications
Specifications
- 2.75V to 6V input voltage range
- Up to 3A continuous output current
- Ultra-small QFN-18 package, 2.5mm x 3.5mm x 1.6mm in dimension
- Under 10mV ripple voltage
- 3W maximum continuous power dissipation
- 1x output capacitor
- 100% duty cycle during dropout
- -40°C to +150° operating junction temperature range
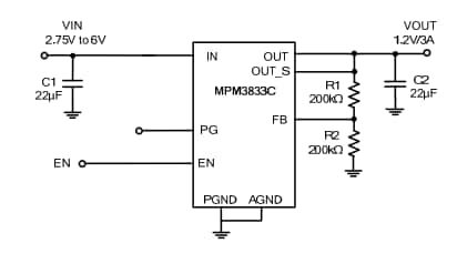
Block Diagram
Typical Application Diagram
Published: 2019-02-20
| Updated: 2023-10-17
