Monolithic Power Systems (MPS) MPM3530 Step-Down Power Module

Monolithic Power Systems (MPS) MPM3530 Step-Down Power Module is an easy-to-use, fully integrated, 55V input, 3A, step-down, DC/DC power module. The Monolithic Power Systems MPM3530 integrates a monolithic DC/DC converter, power inductor, input capacitors, and the necessary resistors and capacitors in a compact QFN package. The total power solution only requires a minimal number of external components.

Features

  • Wide 4.5V to 55V operating input range
  • Efficiency up to 92.3%
  • Adjustable, wide output voltage 1V to 15V
  • Programmable switching frequency with external SYNC function
  • External Soft Start (SS)
  • Over-Current Protection (OCP)
  • High efficiency for light-load operation
  • Over-Voltage Protection (OVP) and thermal shutdown protection
  • Power Good (PG) indication
  • Meet EN55022 Class B emission
  • -40°C to +85°C operating temperature range
  • 10mm x 12mm x 4mm QFN-47 package

Applications

  • Industrial power systems
  • Diagnostic machines/test equipment
  • Distributed power systems
  • Telecom and networking systems

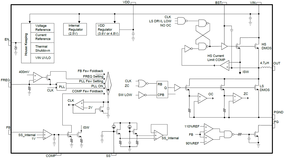
Block Diagram

Block Diagram - Monolithic Power Systems (MPS) MPM3530 Step-Down Power Module
Published: 2018-10-15 | Updated: 2024-06-27