Monolithic Power Systems (MPS) MPM3506A Synchronous Step-Down Converter

Monolithic Power Systems (MPS) MPM3506A Synchronous Step-Down Converter comes with built-in power MOSFETs, an inductor, and two capacitors. This device offers a compact solution with only four external components to achieve a 0.6A continuous output current with excellent load/line regulation over a wide input supply range. The MPM3506A operates at a 1.15MHz switching frequency, which provides a fast load transient response.

Full protection features include over-current protection (OCP) and thermal shutdown (TSD). The MPM3506A eliminates design and manufacturing risks while dramatically improving time-to-market. The MPM3506A is available in a space-saving QFN-19 (3mm x 5mm x 1.6mm) package.

Features

  • Complete switch-mode power supply
  • Wide 4.5V to 36V operating input range
  • 0.6A continuous load current
  • 90mΩ/60mΩ low RDS(ON) internal power MOSFETs
  • Fixed 1.15MHz switching frequency
  • 800kHz to 2MHz frequency sync
  • Power-save mode for light load
  • Power good indicator
  • OCP with valley current detection and hiccup
  • Thermal shutdown
  • Output adjustable from 0.8V
  • Available in a QFN-19 (3mm x 5mm x 1.6mm) package
  • 6.7mm x 6.3mm total solution size

Applications

  • Industrial controls
  • Automotive
  • Medical and imaging equipment
  • Telecom
  • LDO replacement
  • Space and resource-limited applications
  • Distributed power systems

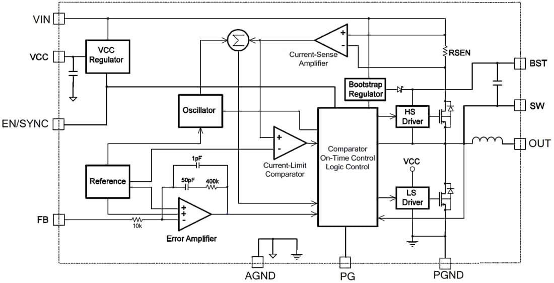
Functional Block Diagram

Block Diagram - Monolithic Power Systems (MPS) MPM3506A Synchronous Step-Down Converter
Published: 2019-05-14 | Updated: 2024-06-27