Monolithic Power Systems (MPS) MP7200 Synchronous Buck-Boost LED Drivers
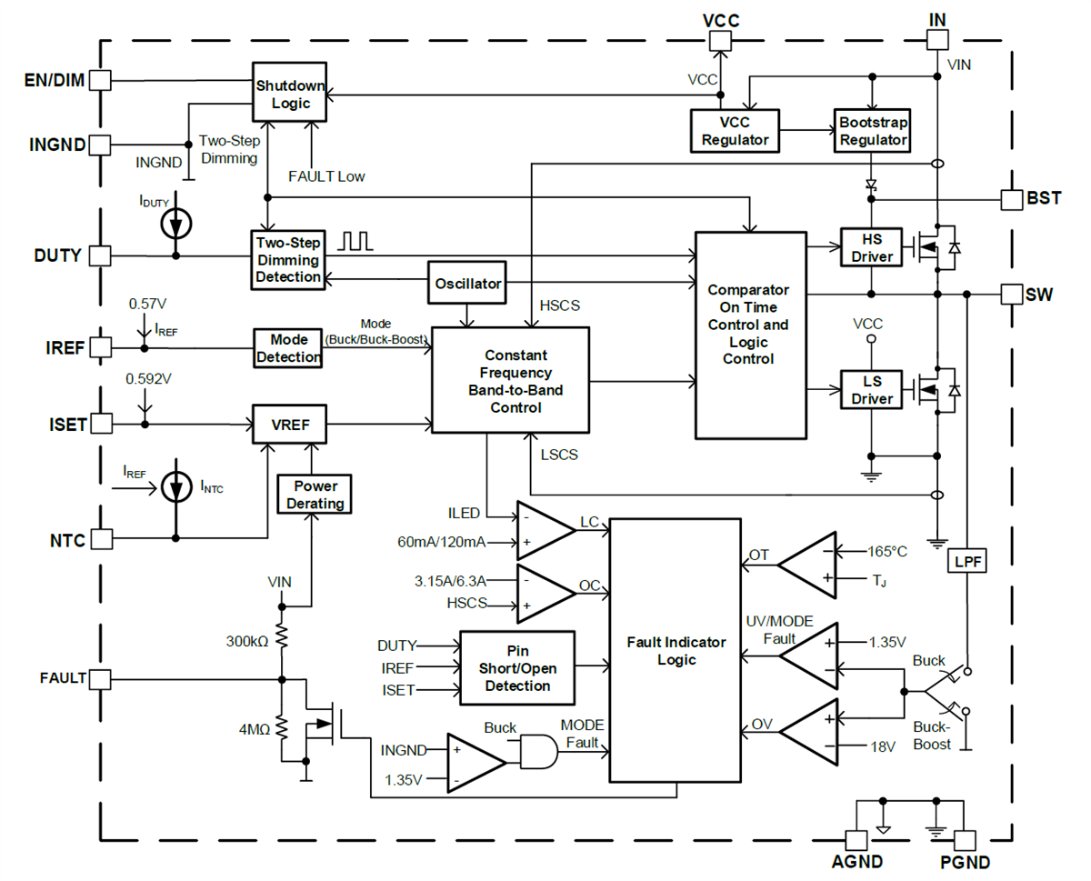
Monolithic Power Systems (MPS) MP7200 Synchronous Buck-Boost LED Drivers are high-frequency and constant-current drivers with integrated power MOSFETs. These drivers offer a compact solution of 1.2A of continuous output current (IOUT) across a wide input voltage (VIN) range, with excellent load and line regulation. The MP7200 drivers feature constant-frequency hysteretic control that provides a fast transient response without loop compensation. In addition, these drivers feature Over-Current Protection (OCP), output Over-Voltage Protection (OVP), Under-Voltage Protection (UVP), thermal derating, and thermal shutdown. The MP7200 drivers require a minimal number of readily available, standard external components and are available in a space-saving QFN-19 (3mm x 4mm) package.Features
- Synchronous mode for high efficiency
- Fault indication
- Output Over-Voltage Protection (OVP)
- Over-Current Protection (OCP) with latch-off mode
- Thermal shutdown
- Configurable thermal derating via remote temperature sense (NTC pin)
- Electromagnetic Interference (EMI) reduction technique
- Available in a QFN-19 (3mm x 4mm) package
- Available in a wettable flank package
Specifications
- Wide 6V to 42V operating input voltage (VIN) range
- 44mΩ/40mΩ low RDS(ON) internal power MOSFETs
- Configurable 1.2A buck-boost mode and 3A buck mode
- Up to 2.3MHz default switching frequency (fSW) for buck mode
- 1.15MHz fSW for buck-boost mode with spread spectrum
- Pulse-Width Modulation (PWM) dimming with 100Hz to 2kHz dimming frequency
- 500Hz internal two-step dimming with a configurable duty cycle
- -40°C to 125°C junction temperature range
Applications
- Turn indicator lights
- Daytime Running Lights (DRLs)
- Fog lights
- Rear lights
Typical Application Diagrams
Block Diagram
Published: 2022-02-23
| Updated: 2022-03-11
