Monolithic Power Systems (MPS) MP6619 H-Bridge Motor Drivers

Monolithic Power Systems (MPS) MP6619 H-Bridge Motor Drivers feature a supply voltage up to 28V and deliver a motor current up to 5A. The MP6619 is designed to drive a brushed DC motor and offers cycle-by-cycle current limiting. The device provides full protection features, including over-current protection (OCP), input over-voltage protection (OVP), under-voltage lockout (UVLO), and thermal shutdown.

The MPS MP6619 H-Bridge Motor Drivers are housed in a QFN-19 (3mm x 3mm) package.

Features

  • Wide 5.4V to 28V operating input range
  • Up to 5A Peak output current
  • Internal H-bridge driver
  • Cycle-by-cycle current limiting
  • 65mΩ RDS(ON) for each half-bridge MOSFET
  • 100% Duty cycle operation of H-bridge
  • 1μA Shutdown mode
  • Output Short-Circuit Protection (SCP)
  • Input Over-Voltage Protection (OVP)
  • Under-Voltage Lockout (UVLO)
  • Over-temperature shutdown
  • Fault indication output
  • Available in a QFN-19 (3mm x 3mm) package

Applications

  • DC Motors
  • Solenoid/actuators

Typical Application

Application Circuit Diagram - Monolithic Power Systems (MPS) MP6619 H-Bridge Motor Drivers

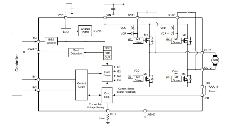
Block Diagram

Block Diagram - Monolithic Power Systems (MPS) MP6619 H-Bridge Motor Drivers
Published: 2022-01-31 | Updated: 2025-12-18