Monolithic Power Systems (MPS) MP6613 H-Bridge Motor Driver ICs
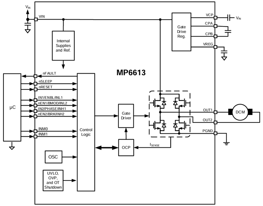
Monolithic Power Systems (MPS) MP6613 H-Bridge Motor Driver ICs are designed to drive stepper motors, brushed DC motors, and other loads. The ICs operate across a 4.5V to 45V input voltage (VIN) range. Depending on the ambient temperature (TA) and PCB layout, the devices deliver a motor current of up to 5A. Internal safety and diagnostic features include over-current protection (OCP), input overvoltage protection (OVP), input under-voltage protection (UVP), and thermal shutdown. The MPS MP6613 components have several control modes that are configurable via pins. These H-Bridge Motor Driver ICs are available in QFN-28 (4mm x 5mm) and TSSOP28EP packages.Features
- 4.5V to 45V operating input voltage (VIN) range
- 5A maximum output current (IOUT_MAX)
- Single H-bridge driver
- Low 75mΩ on resistance [RDS(ON)] per MOSFET
- Available in QFN-28 (4mm x 5mm) and TSSOP-28EP packages
- Moisture Sensitivity Level (MSL)
- MSL 2 for MP6613GV
- MSL 2a for MP6613GF
- Protection functions
- Over-Current Protection (OCP)
- Over-Voltage Protection (OVP)
- Under-Voltage Protection (UVP)
- Over-Temperature (OT) shutdown
- Fault indication output
- Lead-free, Halogen-free, and RoHS compliant
Applications
- Bipolar stepper motors
- Stage lighting
- 3D printers
- Laser printers and copiers
- Textile machines
Specifications
- 4.5V to 45V supply voltage range
- ±0.2V PGND to GND
- 1.1V maximum body diode forward voltage
- Maximum continuous power dissipation
- 3.125W for QFN-28
- 3.9W for TSSOP-28EP
- 0.8V to 2V logic input threshold
- -40°C to +125°C operating temperature range
- ESD ratings
- ±2kV Human Body Model (HBM)
- ±2kV Charged Device Model (CDM)
Typical Application
Block Diagram
Published: 2024-11-19
| Updated: 2024-11-28
