Monolithic Power Systems (MPS) MP6605D Low-Side MOSFET Driver ICs

Monolithic Power Systems (MPS) MP6605D Low-Side MOSFET (LS-FET) Driver ICs are 4-channel driver ICs with parallel interfaces. These driver ICs integrate four LS-FETs and High-Side (HS) clamp diodes to drive inductive loads. The MP6605D driver ICs achieve up to 1.5A output current across a 4.5V to 60V input voltage range. These driver ICs include Over-Current Protection (OCP), Under-Voltage Lockout (UVLO) protection, and thermal shutdown. The MP6605D driver ICs feature 350mΩ MOSFET On-resistance, fault indication output, and 3.3V and 5V compatible logic supply. These driver ICs are available in a 4mm x 4mm QFN-24 package and are ideal for unipolar stepper motor and solenoid driver applications.

Features

  • Four LS-FETs and High-Side (HS) clamp diodes to drive inductive loads
  • Over-Current Protection (OCP)
  • Under-Voltage Lockout (UVLO) protection
  • Thermal shutdown
  • Fault indication output
  • 3.3V and 5V compatible logic supply
  • Available in a 4mm x 4mm QFN-24 package

Specifications

  • 4.5V to 60V input voltage range
  • 60V maximum winding clamp voltage (VCLAMP)
  • 350mΩ MOSFET on-resistance
  • ±2kV Human Body Model (HBM)
  • ±2kV Charged Device Model (CDM)
  • -40°C to 125°C operating junction temperature

Applications

  • Unipolar stepper motors
  • Solenoid drivers

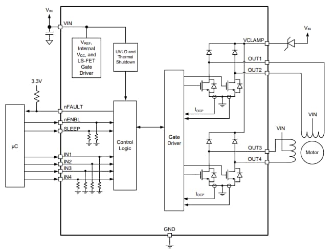
Functional Block Diagram

Block Diagram - Monolithic Power Systems (MPS) MP6605D Low-Side MOSFET Driver ICs

Application Circuit Diagram

Application Circuit Diagram - Monolithic Power Systems (MPS) MP6605D Low-Side MOSFET Driver ICs
Published: 2023-06-06 | Updated: 2023-06-15