Monolithic Power Systems (MPS) MP2332C 650kHz Synchronous Step-Down Converter

Monolithic Power Systems (MPS) MP2332C 650kHz Synchronous Step-Down Converter is a fully integrated, high-frequency, switch-mode converter with internal power MOSFETs. The MP2332C offers a very compact solution that achieves 2A of continuous output current with excellent load/line regulation over a wide input range. The MP2332C uses synchronous mode operation for higher efficiency over the output current load range. The constant-on-time (COT) control scheme of the MP2332C provides a very fast transient response, easy loop design, and tight output regulation.

The MP2332C includes a full set of protection features, including short-circuit protection (SCP), over-current protection (OCP), under-voltage protection (UVP), and thermal shutdown.

The MP2332C requires a minimal number of readily available, standard, external components, and is offered in a space-saving, 8-lead SOT583 package.

Features

  • Wide 4.2V to 18V operating input range
  • 95mΩ/45mΩ low RDS(ON) internal power MOSFETs
  • 200µA low IQ
  • High-efficiency synchronous mode operation
  • Fast load transient response
  • 650kHz switching frequency
  • Forced PWM operation
  • Programmable soft-start time
  • Power Good (PG) indication
  • Over-Current Protection (OCP) and hiccup mode
  • Pre-bias start-up
  • Thermal shutdown
  • 1.6mm x 2.1mm, SOT583-8 package

Applications

  • Game consoles
  • Digital set-top boxes
  • Flat-panel television and monitors
  • General purposes

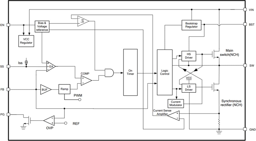
Block Diagram

Block Diagram - Monolithic Power Systems (MPS) MP2332C 650kHz Synchronous Step-Down Converter

Typical Application Circuit

Application Circuit Diagram - Monolithic Power Systems (MPS) MP2332C 650kHz Synchronous Step-Down Converter

Package Outline

Mechanical Drawing - Monolithic Power Systems (MPS) MP2332C 650kHz Synchronous Step-Down Converter
Published: 2019-08-16 | Updated: 2023-10-31