Monolithic Power Systems (MPS) EVQ6612A-L-00A Evaluation Board
Monolithic Power Systems (MPS) EVQ6612A-L-00A Evaluation Board demonstrates the capabilities of the MPQ6612A motor driver used for driving reversible motors. The MPQ6612A H-bridge motor driver operates from 4V to 40V supply voltage range and delivers up to 5A motor current. This driver's input control signals are applied through a connector on the board. The EVQ6612A-L-00A evaluation board is available in 6.35cm x 6.35cm x 1cm dimensions. This board is used in solenoid drivers, door locks and latches, and brushed DC motor drivers.Features
- MPQ6612A:
- Internal full H-Bridge driver supports up to 100% duty cycle with internal charge pump
- Current sense with 10% accuracy
- EVQ6612A-L-00A:
- 4V to 40V input voltage range
- 5A maximum output current
- 6.35cm x 6.35cm x 1cm dimensions
Applications
- Solenoid drivers
- Door locks and latches
- Brushed DC motor drivers
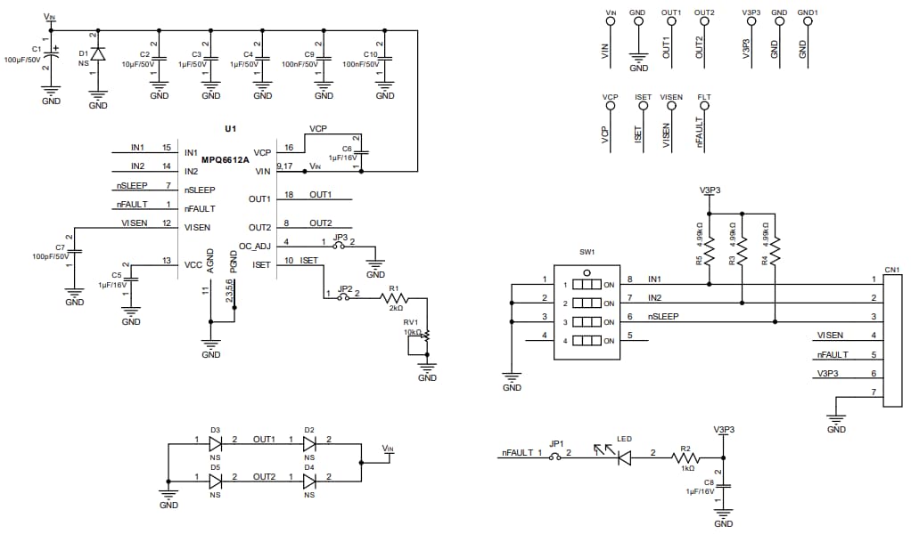
Schematic Diagram
Published: 2024-10-15
| Updated: 2024-11-18
