Monolithic Power Systems (MPS) EVHF500-30-P-00A Evaluation Board

Monolithic Power Systems (MPS) EVHF500-30-P-00A Evaluation Board is a platform for evaluating the performance of the HF500-30 fixed-frequency, current-mode regulator. The HF500-30 has built-in slope compensation and combines a 700V MOSFET and a full-featured controller into one chip for a low-power, offline, flyback, switch-mode power supply. The MPS EVHF500-30-P-00A Evaluation Board provides the HF500-30 in a PDIP8-7B package.

Features

  • 700V/1.4Ω Integrated MOSFET
  • Fixed-frequency current-mode-control operation with built-in slope compensation
  • Frequency foldback down to fOSC(min) at light load
  • Burst mode for low standby power consumption
  • Frequency jittering for a reduced EMI signature
  • Over-power compensation
  • Internal high-voltage current source
  • VCC Under-Voltage Lockout (UVLO) with hysteresis
  • Programmable Input B/O and OVP
  • VCC Over Voltage Protection (OVP)
  • Overload Protection (OLP) with a programmable delay
  • Latch-Off Protection on TIMER
  • Over-temperature protection (auto-restart with hysteresis)
  • Short-Circuit Protection (SCP)
  • Programmable soft start

Applications

  • Power supplies for home appliances
  • Set-top boxes
  • Standby and auxiliary power
  • Adapters

Overview

Monolithic Power Systems (MPS) EVHF500-30-P-00A Evaluation Board

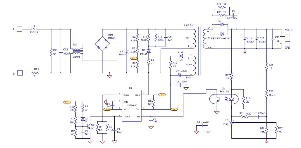
Schematic

Schematic - Monolithic Power Systems (MPS) EVHF500-30-P-00A Evaluation Board
Published: 2022-05-19 | Updated: 2022-05-31