Monolithic Power Systems (MPS) EV8833-D-01B Evaluation Board

Monolithic Power Systems (MPS) EV8833-D-01B Evaluation Board evaluates the MP8833 monolithic thermoelectric cooler controller with built-in internal power MOSFETs. These controllers feature a TEC current monitor, external SYNC function, and EN/SD for power sequencing. The EV8833-D-01B evaluation board operates at -40°C to +125°C temperature range and 2.7V to 5.5V input voltage range. This evaluation board offers 1.5A continuous output current, 1% 2.5V REF accuracy, and 1MHz switching frequency. MPS EV8833-D-01B Evaluation Board is ideal for optical laser diode modules, fiber communication networks, and systems with TEC temperature control.

Features

  • TEC current monitor
  • External SYNC function
  • EN/SD for power sequencing
  • Evaluates MP8833 controllers

Applications

  • Optical laser diode modules
  • Fiber communication networks
  • Systems with TEC temperature control

Specifications

  • -40°C to +125°C operating temperature range
  • 2.7V to 5.5V input voltage range
  • 1MHz switching frequency
  • 1% 2.5V REF accuracy
  • 1.5A continuous output current
  • 30mΩ and 30mΩ internal PWM MOSFET switches
  • 30mΩ and 30mΩ internal linear MOSFET switches

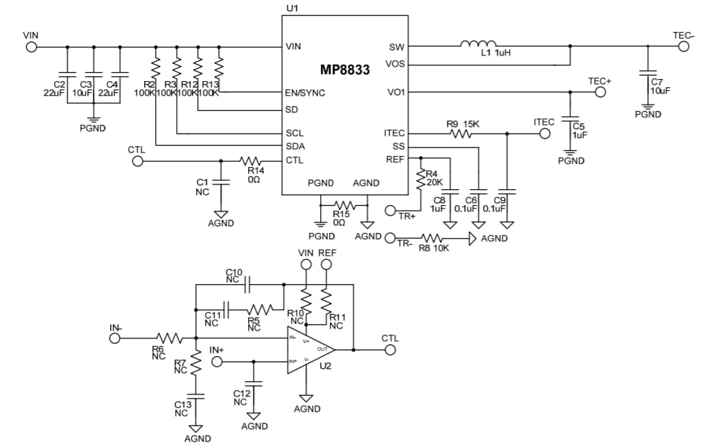
Schematic Diagram

Schematic - Monolithic Power Systems (MPS) EV8833-D-01B Evaluation Board
Published: 2020-10-30 | Updated: 2024-10-16