Monolithic Power Systems (MPS) EV2615D-Q-00A Evaluation Board
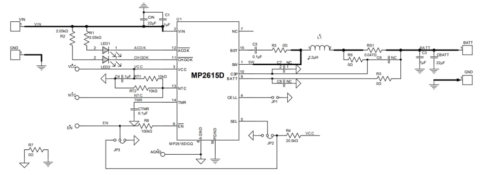
Monolithic Power Systems (MPS) EV2615D-Q-00A Lithium-Ion Battery Charger Evaluation Board is designed to demonstrate the capabilities of the MP2615D, a monolithic switching charger with integrated power MOSFETs for single-cell lithium-ion or lithium-polymer batteries. The device achieves up to 2A of charge current (ICC), which can be configured through an accurate current sense resistor spanning the entire input voltage (VIN) range.The MP2615D is housed in a QFN-16 (3mm x 3mm) package and features internal reverse-blocking protection. The MPS EV2615D-Q-00A Evaluation Board has a 6.3cm x 6.3cm x 0.16cm board size.
Features
- 4.5V to 18V operating Input Voltage (VIN) range
- Up to 99% duty cycle operation
- Up to 2A Configurable Charging Current (ICC)
- ±0.75% battery-full voltage (VBATT_FULL) accuracy
- 4.05V/4.13V VBATT_FULL
- No charge when Battery Voltage (VBATT) <2.1V
- Fully integrated power switches
- Internal loop compensation
- No external reverse-blocking diode is required
- Preconditioning for fully depleted battery
- Charging operation indicator
- Configurable safety timer
- Thermal shutdown protection
- Cycle-by-cycle Over-Current Protection (OCP)
- Battery temperature monitor and protection
- L x W x H (6.3cm x 6.3cm x 0.16cm) board size
Applications
- Smartphones
- Portable handheld solutions
- Portable media players
Layout
Schematic
Published: 2025-03-12
| Updated: 2025-03-21
