Mikroe MIKROE-3032 Brushless 5 Click
Mikroe MIKROE-3032 Brushless 5 Click is a 3-phase sensorless Brushless DC (BLDC) motor controller. This click board features soft-switching for reduced motor noise and EMI. Mikroe MIKROE-3032 Click Board offers precise Back Electromotive Force (BEMF) motor sensing, eliminating the need for Hall sensors in motor applications. This Click Board can drive 5V to 16V motors with up to 500mA current.The MIKROE-3032 Brushless 5 Click is equipped with a 3-phase sensorless fan driver IC. This driver IC features sensorless BEMF zero-crossing sensing technique which provides speed reading. The MIKROE-3032 click board is ideal for small 5V to 16V sensorless BLDC motor driving, silent computer cooling fan driving, and efficient air ventilation systems.
Features
- Onboard 3-phase sensorless fan driver IC
- Rotor lock protection
- Sensorless operation
- Low count of additional components required
- Soft-switching function
- Edge terminals for an easy connection
- PWM interface
- 3.3V input voltage
- 42.9mm x 25.4mm dimension
- 25g weight
Applications
- 5V to 16V sensorless BLDC motor driving
- Silent computer cooling fan driving
- Efficient air ventilation systems
Top View
Rotor Speed Formula
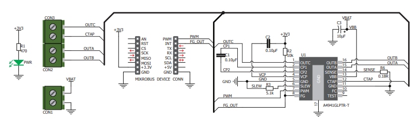
Schematic
Published: 2018-06-21
| Updated: 2022-09-30
