Microchip Technology MIC2128 Synchronous Buck Controller

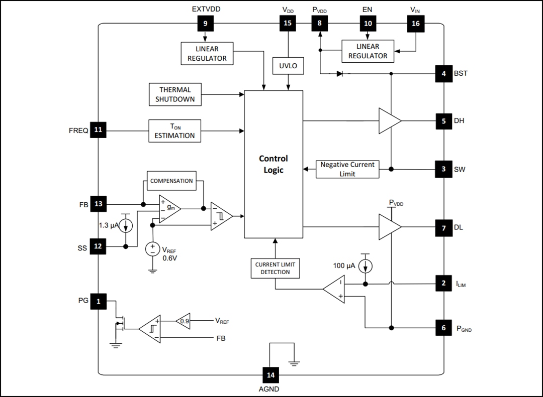
Microchip Technology MIC2128 Synchronous Buck Controller features a unique adaptive ON-time control architecture. The MIC2128 operates over an input voltage range from 4.5V to 75.0V and can be used to supply load current up to 25A (thermally limited). The output voltage is adjustable down to 0.6V with a guaranteed accuracy of ±1%. The device operates with a programmable switching frequency from 270kHz to 800kHz.

The Microchip Technology MIC2128 features an external soft-start pin (SS), allowing the user to adjust output soft-start time to reduce inrush current from mains during start-up. The MIC2128 features an auxiliary bootstrap LDO, which improves system efficiency by supplying the MIC2128 internal circuit bias power and gate drivers from the converter's output. A logic level-enabled (EN) signal can be used to enable or disable the controller. The MIC2128 can start up monotonically into a pre-biased output. The MIC2128 features an open-drain power good signal (PG) that signals when the output is regulated and can be used for simple power supply sequencing purposes.

The MIC2128 offers a full suite of protection features to ensure the IC's protection during fault conditions. These include undervoltage lockout to ensure proper operation under power-sag conditions, "hiccup" mode short-circuit protection, and thermal shutdown. The MIC2128 is available in a 16-pin 3mm x 3mm VQFN (Very Thin Quad Flat No-lead) Package, with an operating temperature range from -40°C to +125°C.

Features

  • Hyper Speed Control® Architecture
    • High input to output voltage conversion ratio capability
    • Any Capacitor™ stable
    • Ultra-fast load transient response
  • 4.5V to 75V input voltage
  • Adjustable output voltage from 0.6V to 30V
  • 270kHz to 800kHz programmable switching frequency
  • Externally programmable soft-start
  • Enable input and power good output
  • Built-in 5V regulator for single-supply operation
  • Auxiliary bootstrap LDO
  • Internal bootstrap diode
  • Programmable current limit and "hiccup" mode short-circuit protection
  • Internal compensation and thermal shutdown
  • Supports safe start-up into a pre-biased output
  • -40°C to +125°C junction temperature range
  • VQFN-16 package
  • 3mm x 3mm package dimensions

Applications

  • Networking/telecom equipment
  • Base stations and servers
  • Distributed power systems
  • Industrial power supplies

Block Diagram

Application Circuit Diagram - Microchip Technology MIC2128 Synchronous Buck Controller

Typical Application Circuit

Application Circuit Diagram - Microchip Technology MIC2128 Synchronous Buck Controller
Published: 2020-01-24 | Updated: 2024-07-09