Microchip Technology MCP1642 Switching Voltage Regulators

Microchip Technology MCP1642 Switching Voltage Regulators are compact, high-efficiency, fixed-frequency, synchronous step-up DC-DC converters. These MCP1642 regulators offer easy-to-use power-supply solutions for applications powered by one-cell, two-cell, or three-cell alkaline, ultimate lithium, NiCd, NiMH, one-cell Li-Ion, or Li-Polymer batteries. Typical applications include personal medical products, wireless sensors, hand-held instruments, and GPS receivers.

Features

  • Up to 96% (typical) efficiency
  • 1.8A (typical) peak input current limit
  • 0.65V low start-up voltage (typical) 3.3V VOUT @ 1mA
  • 0.35V low operating input voltage (typical) 3.3V VOUT @ 1mA
  • Output voltage range:
    • 1.21VFB reference voltage
    • 1.8V to 5.5V for the adjustable device option
    • 1.8V, 3.0V, 3.3V, and 5.0V for fixed VOUT options
  • Maximum input voltage ≤ VOUT < 5.5V
  • 1MHz PWM operation low noise and anti-ringing control 
  • Power good open-drain output
  • Internal synchronous rectifier
  • Internal compensation
  • Inrush current limiting and internal Soft-Start
  • Selectable and logic-controlled shutdown states:
    • True load disconnect option (MCP1642B)
    • Input-to-output bypass option (MCP1642D)
  • 1µA shutdown current (all states)
  • Overtemperature protection

Applications

  • Personal medical products
  • Wireless sensors
  • Hand-held instruments
  • GPS receivers

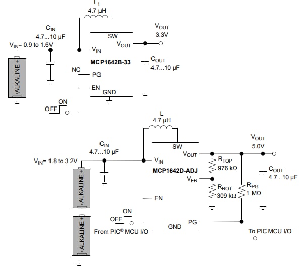
Typical Application Circuit

Application Circuit Diagram - Microchip Technology MCP1642 Switching Voltage Regulators

Performance Graph

Performance Graph - Microchip Technology MCP1642 Switching Voltage Regulators

Functional Diagram

Microchip Technology MCP1642 Switching Voltage Regulators
Published: 2019-12-23 | Updated: 2023-06-12